Texas Instruments TPS2584x-Q1 USB Type-A充电端口转换器
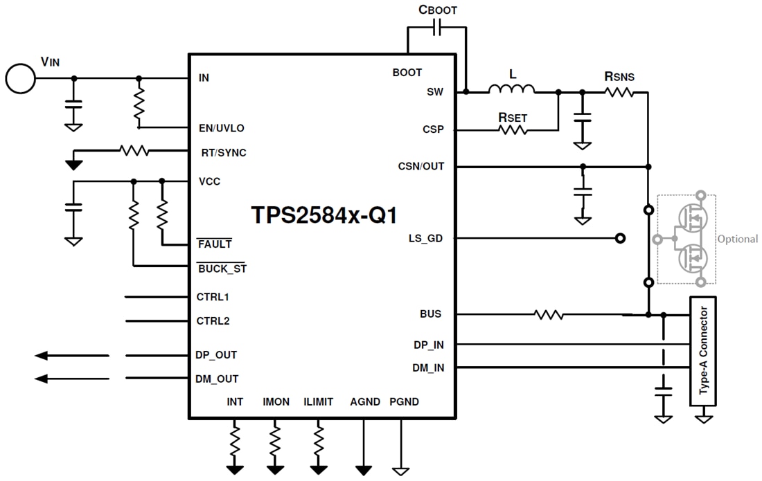
Texas Instruments TPS2584x-Q1 USB Type-A充电端口转换器是BC1.2充电解决方案,包含一个同步直流/直流转换器。借助电缆压降补偿,无论负载电流多大,VBUS电压均保持恒定。这样可确保连接的便携式设备即使在重负载下也能以最佳电流和电压充电。TPS2584x-Q1包括用于DP和DM直通的高带宽模拟开关。TPS25840-Q1还在VBUS、DM_IN和DP_IN引脚上集成了电池短路保护功能。这些引脚可承受高达18V的电压。而TPS25842-Q1则不支持数据线 (Dx) VBAT保护短路功能。同步降压稳压器采用电流模式控制,并进行内部补偿以简化设计。RT引脚上的电阻将开关频率设置在300kHz至2.2MHz之间。400kHz以下的工作频率可提高系统效率。2.1MHz以上的工作频率可避免AM无线电频段,并支持使用较小的电感器。TPS2584x-Q1集成了使用USB数据线确定充电配置的传统设备所必需的电子签名。
特性
- 符合汽车应用类AEC-Q100标准
- 温度等级1:-40°C至+125°C,TA
- HBM ESD分类等级H2
- CDM ESD分类等级C5
- 同步降压直流/直流稳压器
- 输入电压范围:4.5V至36V
- 输出电流:3.5A
- 5.1V输出电压,精度为±1%
- 电流模式控制
- 可调频率:300kHz至2.2MHz
- 与外部时钟频率同步
- 具有扩展频谱抖动的FPWM
- 内部补偿以方便使用
- 符合USB-IF标准
- 符合USB BC1.2要求的CDP/SDP模式
- 针对USB供电和通信进行了优化
- 用户可编程的USB电流限制
- 电缆压降补偿高达1.5V
- DP和DM上的高带宽数据开关
- 用于系统更新的客户端模式
- 集成保护
- VBAT VBUS短路保护
- DP_IN和DM_IN VBAT短路(仅限TPS25840-Q1)
- DP_IN和DM_IN VBUS 短路
- DP_IN、DM_IN上的保护等级符合IEC 61000-4-2标准
- ±8kV接触放电和±15kV空气放电
- 故障标记报告
- 带可湿性侧翼的32引脚QFN封装
应用
- 汽车信息娱乐
- USB媒体集线器
- USB充电器端口
简化示意图
发布日期: 2019-10-31
| 更新日期: 2025-03-05
