Texas Instruments 具有精密限流功能的 TPS25921x 熔丝
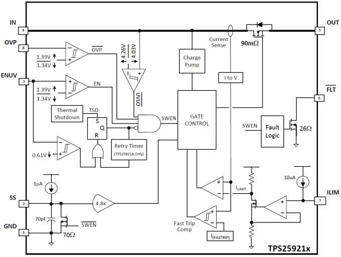
德州仪器 具有精密限流功能的 TPS25921x 熔丝是一款具有全套保护功能的紧凑型多功能熔丝。它具有较宽的工作电压,可实现对多种常用直流 (DC) 总线的控制。室温下限流精度达 ±2%,使 TPS25921x 成为多种系统保护应用的理想选择。 它还具有过流保护、过压保护和欠压保护等多种可编程功能,能够对负载、电源和器件提供保护。欠压和过压条件下的阈值精度为 3%,无需监控电路即可确保对总线电压进行严密控制。此外,它还提供了故障标志输出 (FLT),用于系统状态监视和下游负载控制。 对于热插拔电路板,TPS25921x 提供了浪涌电流控制和可编程的输出斜坡速率。输出斜坡速率可使用软启动(SS)引脚处的电容器进行编程,获得了最大限度的设计灵活性。Load, source, and device protection are provided with multiple programmable features including, overcurrent, overvoltage, and undervoltage. 3% threshold accuracy for UV and OV ensures tight supervision of bus voltages, eliminating the need for supervisor circuitry. Fault flag output (FLT) is provided for system status monitoring and downstream load control. For hot-plug-in boards, Texas Instruments TPS25921x provides in-rush current control and programmable output ramp-rate. Output ramp rate is programmable using a capacitor at soft-start (SS) pin for maximum design flexibility.
特性
- 4.5V - 18V Operating Voltage, 20V ABSmax
- 90mΩ RDS(ON) (Typical)
- 0.4A to 1.6A Adjustable Current Limit
- ±2% Accurate ILIMIT at 1A at 25°C
- ±3% Overvoltage, Undervoltage Threshold
- Programmable dVO/dt Control
- Fault Output for Thermal Shutdown, UVLO, and OVP
- -40°C to 125°C Junction Temperature Range
- Auto-Retry and Latch-Off Versions
- UL2367 Recognition Pending
- UL60950 - Safe during Single Point Failure Test
应用
- White Goods, Appliances
- Set-Top Boxes, DVD and Gaming Consoles
- HDD and SSD drives
- Smart Meters, Gas Analyzers
- Smart Load Switch
- USB Switch
- Adapter Power Devices
Block Diagram
发布日期: 2014-10-06
| 更新日期: 2022-03-11
