Texas Instruments TPS2592xx 电路保护熔断器
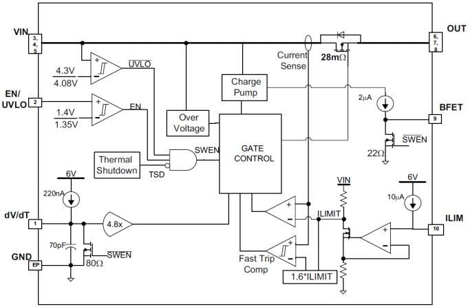
德州仪器 TPS2592xx 电路保护电子熔丝(eFuse)是采用微型封装的高度集成电路保护和电源管理解决方案。该器件采用很少的外部元件并提供多重保护模式,它们可在过载、短路、电压浪涌、过量浪涌电流和反向电流情况发生时为器件提供稳健的保护。设定电流限值电平只需一个外部电阻器,此电阻器具有±15% 的典型准确度。过压情形由内部钳位电路限制在一个安全的固定最大值,而无需外部组件。在有特定电压斜升要求的情况下,提供了一个可由一个单个电容器进行编程的 dV/dT 引脚,以确保适当的输出斜升速率。诸如 SSD 的很多系统,绝对不允许累积电容能量经 FET 体二极管转储回一个电压下降或短接总线。 BFET 引脚就适用于这样的系统。一个外部 NFET 可与 TPS2592xx 输出和 BFET 驱动的栅极背靠背(B2B)连接。特性
- 12V eFuse - TPS2592Ax
- 5V eFuse - TPS2592Bx
- 4.5V - 18V Protection - TPS2592Zx
- Integrated 28mΩ Pass MOSFET
- Fixed Over-Voltage Clamp (TPS2592Ax/Bx)
- Absolute Maximum Voltage of 20V
- 2A to 5A Adjustable ILIMIT (±15% Accuracy)
- Reverse Current Blocking Support
- Programmable OUT Slew Rate, UVLO
- Built-in Thermal Shutdown
- UL Recognition Pending
- Safe during Single Point Failure Test (UL60950)
- Small Foot Print - 10L (3mm x 3mm) VSON
应用
- HDD and SSD Drives
- Set Top Boxes
- Servers / AUX Supplies
- Fan Control
- PCI/PCIe Cards
- Switches/Routers
Block Diagram
发布日期: 2014-02-06
| 更新日期: 2022-03-11
