输出转换率和浪涌电流可使用单个外部电容器进行调节。如果输入超过可调过压阈值,则通过切断输出来保护负载免受输入过压情况的影响。该器件通过主动限制电流来响应输出过载。输出电流限制阈值以及瞬态过流消隐定时器均可由用户调节。限流控制引脚还可用作模拟负载电流监控器。
Texas Instruments TPS25946xx采用2mm x 2mm、10引脚HotRod QFN封装,可提高散热性能,减小系统占位面积。该器件的工作结温范围为–40°C至+125°C。
特性
- 宽工作输入电压范围:2.7V至23V
- 绝对最大值为28V
- 集成背靠背FET,具有低导通电阻(ROn=28.3mΩ(典型值))
- 导通状态下双向电流流动
- 关断状态下反向电流阻断
- 快速过压保护
- 可调节过压锁定 (OVLO),响应时间为1.2µs(典型值)
- 正向过流保护,具有负载电流监控器输出 (ILM)
- 有源限流响应
- 可调阈值 (ILIM):0.5A至6A
- ILIM>1A时精度:±10%
- 可调瞬态消隐定时器 (ITMER),可实现高达2 x ILIM峰值电流
- 输出负载电流监控精度:±6% (IOUT≥1A)
- 快速跳闸响应,用于OUT引脚短路保护
- 响应时间:500ns(典型值)
- 可调(2 × ILIM)和固定阈值
- 高电平有效使能输入,带可调节欠压锁定阈值 (UVLO)
- 可调节的输出转换率控制 (dVdt)
- 过温保护
- 电源良好指示 (PG),具有可调阈值 (PGTH)
- UL 2367认证(进行中)
- IEC 62368 CB认证(进行中)
- 占位面积小:QFN 2mm x 2mm,0.45mm脚距
应用
- USB On-The-Go (OTG)
- 智能手机
- 平板电脑
- 数码相机
- 销售点终端
- 无线充电器
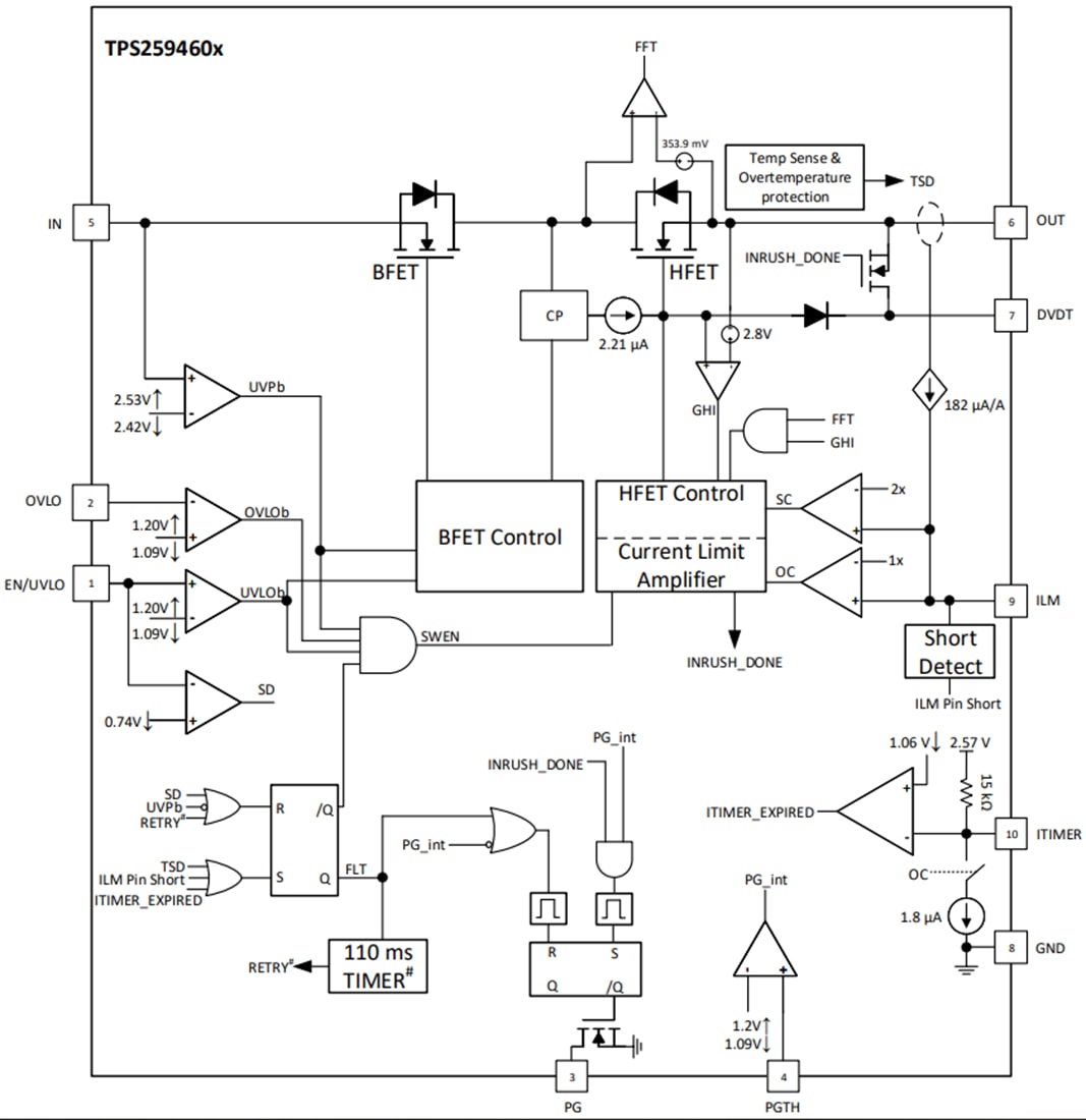
功能框图
发布日期: 2021-05-27
| 更新日期: 2022-03-11

