Texas Instruments TPS25947 5.5A电子保险丝
Texas Instruments TPS25947 5.5A电子保险丝是采用小型封装且高度集成的电路保护和电源管理解决方案。这些器件只需很少的外部元件即可提供多种保护模式,能够非常有效地抵御过载、短路、电压浪涌、反向极性和过多浪涌电流。该器件集成背靠背FET,可随时阻断输出至输入的反向电流流动,因此非常适合用于电源MUX/ORing应用。它们还非常适合用于在输入电源发生故障时需要负载侧能量保持存储的系统。这些器件采用基于线性ORing的方案,确保直流反向电流几乎为零,并模拟理想的二极管行为,实现最小正向电压降和功率耗散。输出转换率和浪涌电流可使用单个外部电容器进行调节。通过将输出钳位到安全的固定最大电压(引脚可选),或者如果输入超过可调过压阈值则切断输出,可保护负载免受输入过压情况的影响。该器件通过主动限制电流或断开电路来响应输出过载。输出电流限制阈值以及瞬态过流消隐定时器均可由用户调节。限流控制引脚还可用作模拟负载电流监控器。该器件采用2mm x 2mm、10引脚HotRod QFN封装,可提高散热性能,减少系统占位面积。Texas Instruments TPS25947的工作结温范围为–40°C至+125°C。
特性
- 宽工作输入电压范围:2.7V至23V
- 绝对最大值为28V
- 可承受高达-15V负电压
- 集成背靠背FET,具有低导通电阻(ROn=28.3mΩ(典型值))
- 理想二极管运行,具有真反向电流阻断功能
- 快速过压保护
- 过压保护钳位 (OVC),引脚可选阈值(3.8V、5.7V、13.8V),响应时间为5µs(典型值)OR
- 可调节过压锁定 (OVLO),响应时间为1.2µs(典型值)
- 过流保护,具有负载电流监控器输出 (ILM)
- 有源电流限制或断路器选项
- 可调阈值 (ILIM):0.5A至6A
- ILIM>1A时精度:±10%
- 可调瞬态消隐定时器 (ITMER),可实现高达2 x ILIM峰值电流
- 输出负载电流监控器精度:±6% (IOUT≥1A)
- 快速跳闸响应,实现短路保护
- 响应时间:500ns(典型值)
- 可调(2 x ILIM)和固定阈值
- 高电平有效使能输入,带可调节欠压锁定阈值 (UVLO)
- 可调节的输出转换率控制 (dVdt)
- 过温保护
- 数字输出
- 优先级电源MUX控制 (AUXOFF) 和故障指示 (FLT) OR
- 电源良好指示 (PG),具有可调阈值 (PGTH)
- UL 2367认证(进行中)
- IEC 62368 CB认证(进行中)
- 占位面积小:QFN 2mm x 2mm,0.45mm脚距
应用
- 电源MUX/ORing
- 适配器输入保护
- USB PD保护 - PC/笔记本电脑/显示器/扩展坞
- 服务器/PC主板/附加卡
- 企业级存储 - RAID/HBA/SAN/eSD
- 患者监护仪
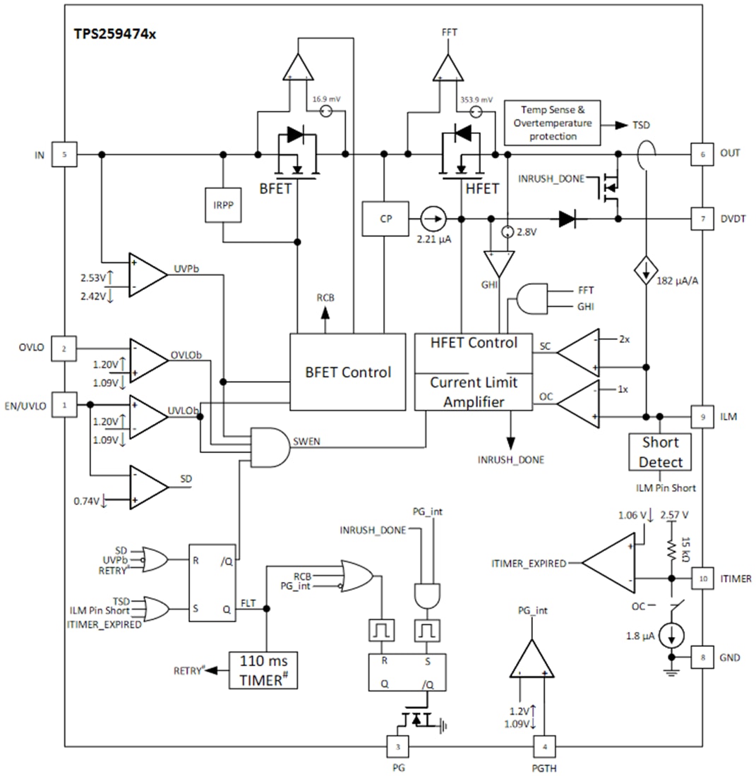
功能框图
发布日期: 2021-04-28
| 更新日期: 2022-03-11
