Texas Instruments TPS2596xx 2.7V至19V电子保险丝
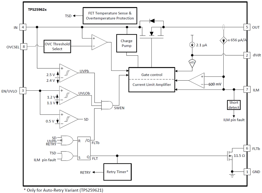
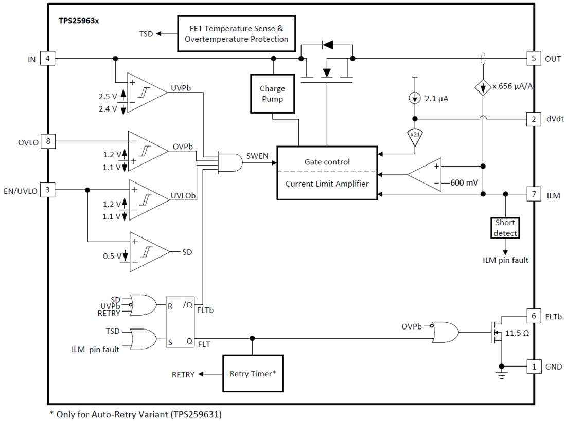
Texas Instruments TPS2596xx 2.7V至19V电子保险丝(带集成式FET热插拔器件)是采用小型封装且高度集成的电路保护和电源管理解决方案。这些器件只需很少的外部元件即可提供多种保护模式,能够非常有效地抵御过载、短路、电压浪涌和过多浪涌电流。输出电流限制级别可通过单个外部电阻设定。另外还可通过测量整个电流限制电阻的压降实现对输出负载电流的准确检测。对浪涌电流有特殊要求的应用可以通过单个外部电容器设定输出转换率。对于TPS25962x型号,发生输入过压情况时,内部钳位电路会将输出限制在一个安全的固定最大电压(引脚可选),而无需外部元件。TPS25963x型号可让用户设置指定的过压截止阈值。特性
- 宽输入电压范围:2.7V至19V
- 绝对最大值为21V
- 低导通电阻:Ron = 89mΩ(典型值)
- 高电平有效使能输入,带可调节欠压锁定 (UVLO)
- 提供过压保护选项
- 快速过压保护钳位(3.8V、5.7V和13.8V引脚可选阈值),响应时间为5µs(典型值)
- 可调节过压锁定 (OVLO),响应时间为1.3µs(典型值)
- 配备负载电流监控器输出 (ILM) 的可调节电流限制
- 电流范围:0.125A至2A
- 电流限制精度
- 在整个电流范围内的最大值为±10.4%
- 1A电流限制时为±5.5%(最大值)
- 电气快速瞬变 (IEC 61000-4-4) 抗扰度
- 可调节的输出转换率控制 (dVdt)
- 过热保护 (OTP)
- 故障指示引脚 (FLT)
- UL 2367认证(进行中)
- IEC 62368 CB认证(进行中)
- 小尺寸:4.91mm x 3.9mm SOIC封装
- 工作和结温范围:–40°C至+125°C
应用
- 电表
- 家电中的UL 60335-1 15-W LPC
- 冰箱
- 洗碗机
- 洗衣机和烘干机
- 机顶盒
- IP网络摄像头
TPS25962x功能框图
TPS25963x功能框图
发布日期: 2019-10-07
| 更新日期: 2023-12-06
