TI TPS25961输出电流限制级别可通过单个外部电阻设定。同时,浪涌电流在内部使用输出转换率控制进行管理。该电子保险丝提供了一个选项,可以在外部设置用户定义的过压截止阈值或使用固定内部阈值。该选项可保护输入过压情况。
TPS25961的额定工作结温范围为–40°C至+125°C,采用小型2mm x 2mm SON封装。
特性
- 宽输入电压范围:2.7V至19V
- 绝对最大值为21V
- 过压保护,响应时间为1.3μs(典型值)
- 固定内部阈值:5.98V(典型值)
- 可使用外部电阻分压器调节阈值
- 过流保护:
- 可调节电流限制阈值:0.1A至2A
- 电流限制准确度:
- 整个电流范围内为±20%(典型值)
- 1.45A电流限值下为±18%(最大值),TA= 25°C
- 低导通电阻Ron = 106mΩ(典型值)
- 高电平有效使能输入,带可调节欠压锁定 (UVLO)
- 短路保护,响应时间为5μs(典型值)
- 输出压摆率控制 (dVdt):5.17 V/ms(典型值)
- 过热保护 (OTP)
- 故障后自动重试
- 低静态电流:130µA(典型值)
- UL 2367认证(进行中)
- IEC 62368 CB认证(进行中)
- 小尺寸:2mm × 2mm SON封装
应用
- 适配器输入保护
- 电表
- 智能扬声器
- 无线耳机充电器
- 机顶盒
- IP网络摄像头
其他资源
简化示意图
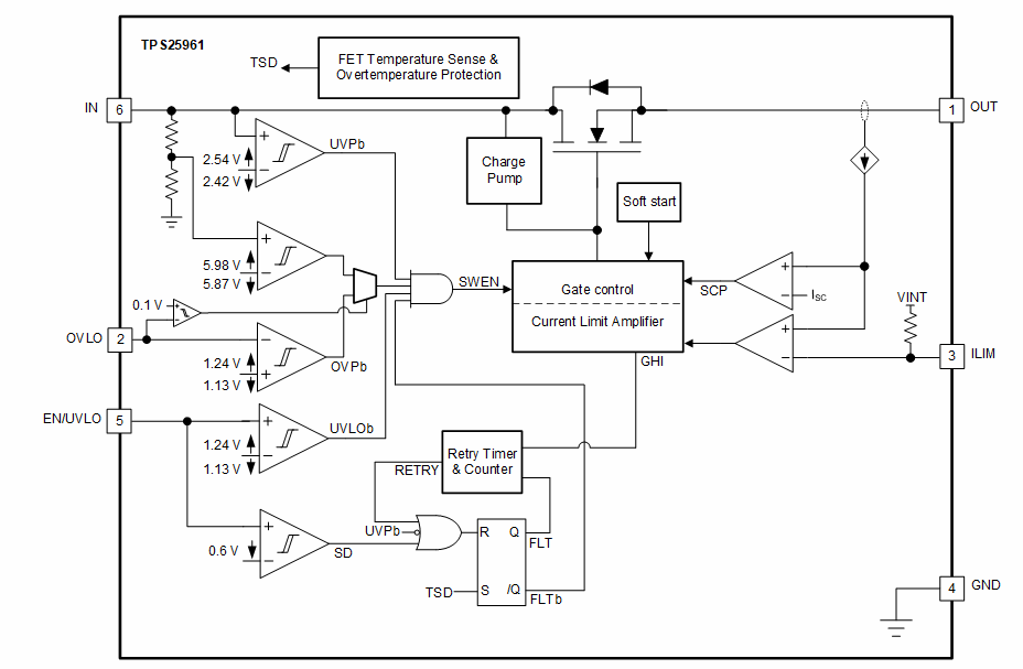
框图
发布日期: 2023-01-20
| 更新日期: 2023-02-01

