输出转换率和浪涌电流可使用单个外部电容器进行调节。通过将输出钳位到安全的固定最大电压(引脚可选),可保护负载免受输入过压情况的影响。如果输入超过可调过压阈值,则通过切断输出来保护负载。该器件通过主动限制电流或断开电路来响应输出过载。输出电流限制阈值以及瞬态过流消隐定时器均可由用户调节。限流控制引脚还可用作模拟负载电流监控器。
Texas Instruments TPS2597器件采用2mm x 2mm、10引脚HotRod™ QFN封装,可提高散热性能,减小系统占位面积。这些器件的工作结温范围为-40°C至+125°C。
特性
- 宽工作输入电压范围:2.7V至23V
- 绝对最大值为28V
- 具有低导通电阻的集成式FET(Ron = 9.8mΩ(典型值))
- 快速过压保护
- 过压保护钳位 (OVC),引脚可选阈值(3.89V、5.76V、13.88V),响应时间为5µs(典型值)
- 可调节过压锁定 (OVLO),响应时间为1.2µs(典型值)
- 过流保护,具有负载电流监控器输出 (ILM)
- 有源电流限制或断路器选项
- 可调阈值 (ILIM):0.87A至7.7A
- ILIM > 1.74A时准确度为±10%
- 可调瞬态消隐定时器 (ITMER),可实现高达2 x ILIM峰值电流
- 输出负载电流监控准确度:±8%(最大值)
- 快速跳闸响应,实现短路保护
- 响应时间:550ns(典型值)
- 可调(2 × ILIM)和固定阈值
- 高电平有效使能输入,带可调节欠压锁定阈值 (UVLO)
- 可调节的输出转换率控制 (dVdt)
- 过温保护
- 数字输出
- 故障指示 (FLT)
- 电源良好指示 (PG),具有可调阈值 (PGTH)
- UL 2367认证(进行中)
- IEC 62368 CB认证(进行中)
- 占位面积小:QFN 2mm x 2mm,0.45mm脚距
应用
- 服务器、PC主板、附加卡
- 企业级存储 - RAID/HBA/SAN/eSSD
- 患者监护仪
- 家电和电动工具
- 零售销售点终端
- 智能手机和平板电脑
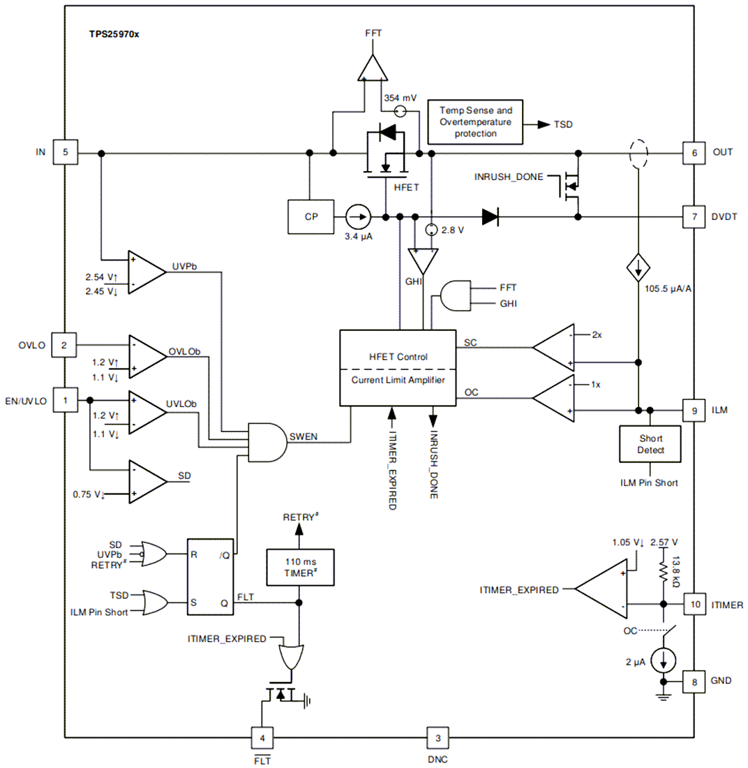
功能框图
发布日期: 2022-03-22
| 更新日期: 2022-03-30

