存在多种器件选项,可在过流情况响应、断路器或有源限流器之间进行选择。可以使用单个外部电阻器来设置过流限制和快速跳变(短路)阈值。TPS25982通过区分瞬态事件和实际故障来智能地管理过流响应, 从而允许系统在线路和负载瞬变期间不间断运行,而不会影响故障保护的稳健性。
TPS25982智能电子保险丝的额定工作结温范围为–40˚C至125˚C,在2.7V至24V的宽输入电压范围内工作。
TPS25982智能电子保险丝的额定工作结温范围为–40˚C至125˚C,在2.7V至24V的宽输入电压范围内工作。
特性
- 宽输入电压范围:2.7V至24V
- 绝对最大值为30V
- 低导通电阻:RON = 2.7mΩ(典型值)
- 可调节限流阈值
- 范围:2A至15A
- 精度:±8%(ILIM > 5A时的典型值)
- 断路器和限流器选项
- 可调节的过流故障响应定时器
- 处理瞬态电流而不跳变
- 精确的电流监视器输出
- ±1.5%( 25°C、IOUT >3A时的典型值)
- 用户可配置故障响应
- 闭锁或自动重试
- 重试次数(有限或无限)
- 重试之间的延迟
- 可靠的短路保护
- 快速跳变响应时间:<400ns(典型值)
- 经过100万次电源短路事件测试
- 线路瞬变抑制能力 - 没有不必要的跳变
- 可调节的输出压摆率 (dVdt) 控制
- 可调节欠压闭锁
- 过压锁定(固定3.7V、7.6V、16.9V和无OVLO选项)
- 集成过热保护
- 电源正常指示
- 可调负载检测和握手定时器
- UL 2367认证(进行中)
- IEC 62368 CB认证(进行中)
- 小尺寸:4mm×4mm QFN封装
应用
- 服务器待机电源轨、PCIe riser、附加卡和风扇模块保护
- 路由器和交换机光学模块保护
- 热插拔
- 工业PC
- 数字电视
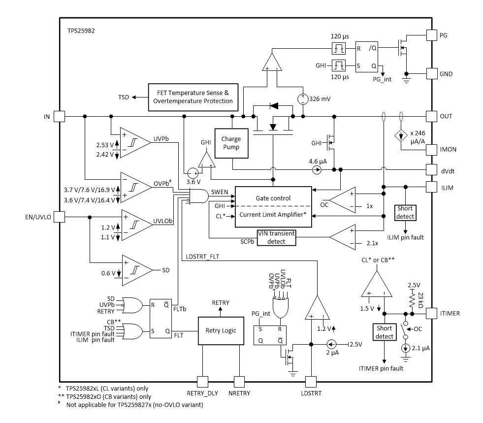
框图
发布日期: 2019-07-15
| 更新日期: 2023-09-28

