这些器件可以区分瞬态事件和实际故障,智能地管理过流响应。此功能使得系统能够在线路和负载瞬变期间不间断运行,而不会影响故障保护的稳健性。TPS25983热插拔电子保险丝采用小型4mm×4mm QFN封装,工作结温范围为-40°C至125°C。
特性
- 宽输入电压范围:2.7V至26V
- 绝对最大值为30V
- 低导通电阻:
- RON =2.7mΩ(典型值)
- 可调节电流限制阈值:
- 电流范围:2A至18A
- 精度:±8%(典型值,ILIM >5A时)
- 断路器和限流器选项
- 可调过流消隐定时器:
- 处理负载瞬变而不跳闸
- 精确的电流监视器输出:
- ±1.5%(典型值,25°C、IOUT >3A时)
- ±3%(最大值,IOUT >3A时)
- 可调欠压锁定
- 可调过压闭锁
- 用户可配置故障响应:
- 闭锁或自动重试
- 重试次数(有限或无限)
- 重试之间的延迟
- 强大的短路保护:
- 快速跳闸响应时间 <400ns(典型值)
- 线路瞬变抑制能力 - 不会产生不必要的跳变
- 可调输出压摆率 (dVdt) 控制
- 可选择驱动外部FET,以在禁用/关闭状态下阻断反向电流
- 集成过热保护
- 电源良好指示
- 占位面积小:
- 4mm × 4mm QFN封装
应用
- 热插拔(hot-swap和hot-plug)
- 电源多路复用
- 服务器待机电源轨、PCIe转接卡、附加卡和风扇模块保护
- 路由器、交换机光学模块保护
- 工业电脑
- 无绳电动工具充电器
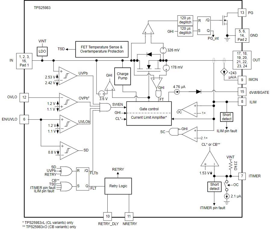
功能框图
原理图
发布日期: 2024-01-10
| 更新日期: 2025-04-16

