TPS25984B电子保险丝具有集成FET健康监测和报告功能、专用故障指示引脚、55A额定有效值电流以及对输出短路事件的快速跳闸响应 (<200 ns)。这些器件的工作温度范围为-40°C至125°C,输入电压范围为4.5V至16V。TPS25984B电子保险丝用于网络接口卡、数据中心交换机、路由器、风扇托架、服务器和高性能计算。
特性
- 输入工作电压范围:4.5V至16V
- 20V DC,23.5V瞬态绝对最大电压
- 可承受高达-1V的负电压输出
- 0.8mΩ(典型值)的集成FET和超低RDSON
- 55A额定有效值电流和70A峰值电流
- 支持并联多个电子保险丝,以支持更大电流
- 启动期间的电流平衡
- 过热保护 (OTP)
- 集成FET健康监测和报告
- 模拟芯片温度监控输出 (TEMP)
- 可调输出压摆率控制 (dVdt),用于浪涌电流保护
- 高电平有效使能输入,带可调节欠压锁定 (UVLO)
- 专用故障指示引脚
- 快速过压保护(固定18.4V阈值)
- 电源良好 (PG) 指示引脚
- 强大的过流保护功能:
- 可调过流阈值 (IOCP) 范围为10A至80A,精度为±5%
- 在稳态运行期间具有断路器响应功能,内置瞬态过流屏蔽定时器,以支持峰值电流。
- 启动时的可调有功电流限制 (ILIM)
- 强大的短路保护:
- 输出短路事件的快速跳闸响应 (<200ns)
- 可调节 (2 x IOCP) 和固定阈值
- 不受供电线路瞬态干扰
- 精确的模拟负载电流监控
- ±1.4%精度和 >500kHz带宽
- 5mm x 5mm占位面积
- 100%无铅
应用
- 网络接口卡
- 数据中心交换机
- 图形和硬件加速卡
- 路由器
- 风扇框
- 服务器
- 输入热插拔
- 高性能计算
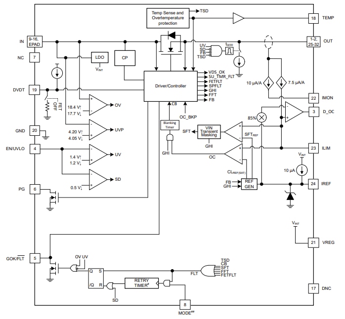
功能框图
发布日期: 2025-01-19
| 更新日期: 2025-03-11

