该器件具有各种保护特性,可简化需要保护的系统设计。这在IEC61000-4-5工业浪涌测试等系统测试中至关重要。另外,TPS2663x电子保险丝集成了可调节输出功率限制 (PLIM) 功能,从而简化了需要符合IEC61010-1和UL1310等标准的系统设计。TPS2663x具有多种保护特性,包括可调节过流保护、快速短路保护、输出压摆率控制、过压保护和欠压锁定。
为实现系统状态监视和下游负载控制,TPS2663x电子保险丝提供了故障和精确的电流监视器输出。PGOOD可用于启用和禁用下游直流/直流转换器控制。MODE引脚可用于在两种限流故障响应(闭锁和自动重试)之间灵活地对TPS2663x进行配置。
特性
- 工作电压:4.5V至60V,最大绝对值:62V
- 具有31mΩ RON的集成式60V热插拔FET
- 通过外部N通道FET提供反极性保护和反向电流阻断支持
- 0.6A至6A可调节电流限制 (±7%)
- 具有电气快速瞬变 (IEC61000-4-4) 抗扰性和浪涌期间的负载保护 (IEC 61000-4-5) 并提供A类系统性能
- 快速反向电流阻断 (0.17µs)
- 具有可调节输出功率限制功能的型号 (±10%)
- 电源良好输出 (PGOOD)
- 可调节UVLO、OVP截止、输出压摆率控制,实现涌入电流限制
- 热调节加电支持大型及未知的电容负载充电
- 具有35V和39V最大过压钳位的型号
- 可选过流故障响应选项(自动重试和闭锁 (MODE))
- 具有2x脉冲过流支持的型号
- 模拟电流监视器 (IMON) 输出 (±6%)
- 正在进行UL 2367认证
应用
- 工厂自动化和控制 – PLC、DCS、HMI、I/O模块、传感器集线器
- 电机驱动器 – CNC、编码器电源
- 电子断路器
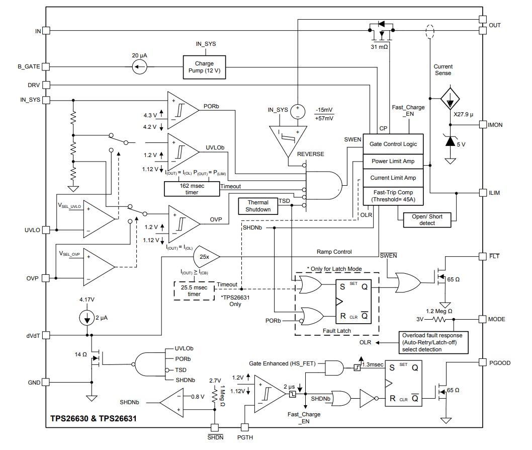
TPS26630和TPS26631框图
TPS26632/TPS26633/TPS26635框图
简化示意图
IEC61000-4-5浪涌性能(24V电源电压下)
发布日期: 2019-04-25
| 更新日期: 2024-07-23

