Texas Instruments TPS274C65/65CP四通道高侧开关
Texas Instruments TPS274C65/65CP 65mΩ四通道智能高侧开关具有集成式ADC和串行接口(SPI)控制,可满足工业控制系统要求。低RDSON (65mΩ)最大限度地减少了功耗,即使在大输出负载电流过程中。此系列12V至36V开关包括保护和诊断功能,可保护系统免受短路或负载故障等有害事件的影响。TPS274C65模块通过300mA至2.6A的可靠电流限制设定值来防止故障,无论输出负载电流多大,均可提供保护。TI TPS274C65/65CP 65mΩ四通道智能高侧开关采用小型6mmx6mm QFN封装,引脚间距为0.5mm。典型应用包括工业可编程逻辑控制器(PLC)系统、数字输出模块、IOLink主端口和传感器电源。特性
- 四通道65mΩ RON SPI控制的智能高侧开关
- 低RON 确保在500mA至2A/1.9A直流负载下的低功耗
- SPI控制可实现控制与输出的简单隔离
- 小型6mmx6mm无引线封装,引脚间距为0.5mm
- 可驱动感性、容性和阻性负载
- 双电流限制阈值,用于浪涌电流管理
- 集成输出钳,消磁电感负载
- 可调节的电流限制可提高系统级可靠性
- 电流限制设定值:300mA至2.2A/1.9A
- 强大的输出保护
- 集成式热关断
- 对地短路事件保护
- 可配置故障处理
- 诊断功能可提高模块的智能
- 输出负载电流测量
- 断线和电源短路检测
应用
- 工业PLC系统
- 数字输出模块
- IOLink主端口
- 传感器电源
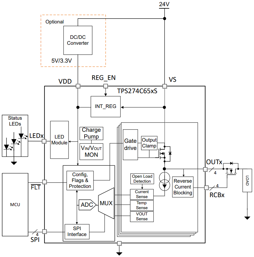
典型应用示意图
发布日期: 2023-05-04
| 更新日期: 2024-05-29
