特性
- 宽直流工作电压范围:6V至36V
- 容差:64V DC(禁用时)
- 30mΩ(典型值),55mΩ(最大值)
- 通过可调限流提高系统级可靠性:
- 版本A:1A至5A(固定0.5A)
- 版本B:2A至10A(固定0.5A)
- 精确的电流检测:
- 标准±4%检测模式下为(1A时)
- 高精度±12.5%检测模式下为(6mA时)
- 集成电感放电钳位 > 65V
- <0.5 µA 的低待机电流
- 低静态电流(IQ):1.5mA
- 确保功能安全
- 工作结温范围:–40°C至125°C
- 输入控制:
- 1.8V、3.3V和5V逻辑兼容
- 集成故障检测电压调节,用于ADC保护
- 断态开路负载检测
- 热关断和摆幅检测
- 14引脚散热增强型TSSOP封装
- 20引脚散热增强型QFN封装
应用
- 数字输出模块
- 安全扭矩关闭 (STO)
- 止动闸
- 通用电阻、电感和电容负载
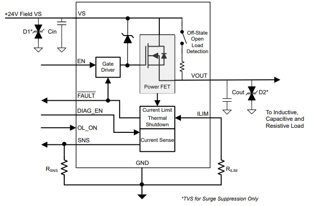
功能框图
应用电路图
发布日期: 2023-02-14
| 更新日期: 2024-11-05

