TI TPS2HC120-Q1集成了热关断、输出钳位和限流限制等保护功能。这些选项提高故障时(如短路)系统的稳健性。TPS2HC120-Q1设有限流选择电路,通过驱动大容性负载时降低浪涌电流,通过最大限度地减小过载电流,该电路提高了系统的可靠性。该器件提供10种限流选择设置(0.25A至5A),根据ILIM引脚上使用的外部电阻器进行选择。该器件还提供精确的负载电流检测,能提高过载、开路负载检测等负载诊断能力,增强了预测性维护。
TPS2HC120-Q1采用28引脚、4.9mm x 7.1mm 引脚间距0.5mm的HVSSOP有引线封装,最大限度地减少了PCB占位面积。
特性
- 双通道120mΩ智能高侧开关(带全面诊断功能)
- 开漏状态输出
- 电流检测输出
- 宽工作电压范围:3 V至28 V
- 具有自动进入和退出功能的低功耗模式 (LPM)
- IQLPM <20μA/通道(两个通道都打开且在LPM模式下)
- 保护
- 过载和短路保护
- 热关断和摆幅保护
- 电感负载负电压钳位
- 接地丢失、电池丢失、电池反向保护
- 超低待机电流:<1μA(25°C时)
- 电流限制选择:0.25A至5A
- 诊断
- 全局故障报告用于快速中断
- 过流和对地短路检测
- 开路负载和电池短路检测
- 符合汽车应用类标准
- 通过AEC-Q100认证,结果如下:
- 器件温度1级(-40°C至+125°C环境工作温度范围)
- 通过AEC-Q100认证,结果如下:
- 通过ISO7637-2和ISO16750-2电气瞬态干扰抑制认证
- 28引脚散热增强型HVSSOP封装
应用
- ADAS模块
- 汽车显示器模块
- 车身控制模块
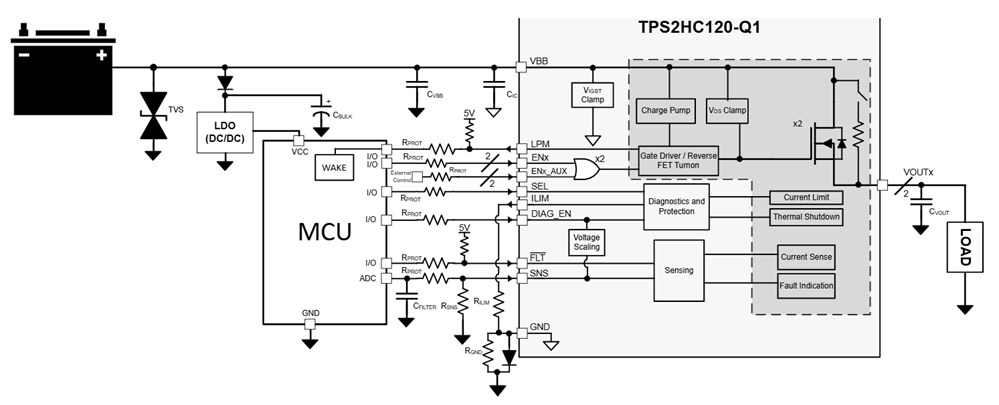
典型应用原理图
功能框图
发布日期: 2025-05-08
| 更新日期: 2025-05-22

