Texas Instruments TPS3703Q1-A4120EVM评估模块

Texas Instruments TPS3703Q1-A4120EVM评估模块设计用于评估TPS3703-Q1的运行情况。TPS3703-Q1是一款高精度窗口监控器或复位IC,采用6引脚的极薄小外形无引线 (WSON) 封装。TPS3703Q1-A4120EVM评估模块具有固定窗口阈值、固定和可调时间延迟选项以及内部毛刺抑制功能。

特性

  • 固定窗口阈值
  • 固定和可调时间延迟选项
  • 内部毛刺抑制
  • 复位锁存特性
  • TPS3703-Q1封装:6引脚WSON (1.5mm × 1.5mm)
  • 高阈值精度

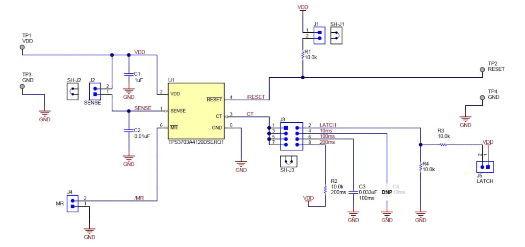
原理图

原理图 - Texas Instruments TPS3703Q1-A4120EVM评估模块
发布日期: 2019-05-20 | 更新日期: 2025-03-06