Texas Instruments TPS3840/TPS3840-Q1毫微功耗电压监控器
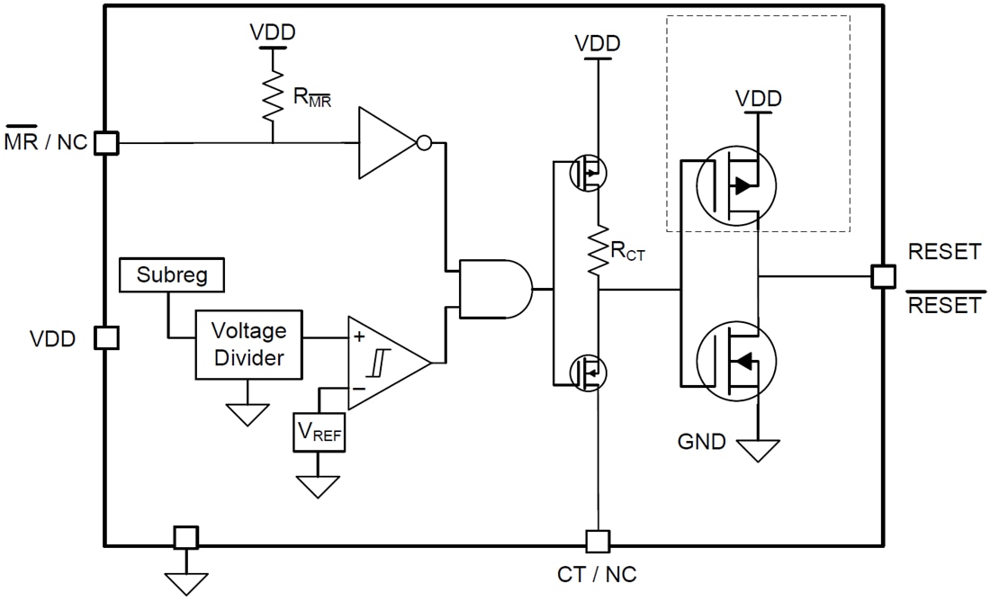
Texas Instruments TPS3840/TPS3840-Q1毫微功耗高输入电压监视器具有宽Vin值范围,可以在无需外部元件的情况下监控9V电源轨或电池,以及在采用外部电阻的情况下监控24V电源轨。得益于毫微Iq,可以延长低功耗应用的电池寿命,并在使用外部电阻时将电流消耗降至最低。借助快速启动延迟特性,可以在系统其余部分上电之前检测电压故障,从而在危险的启动故障条件下最大限度提高安全性。该器件具有低上电复位 (VPOR) 特性,可以防止对下个器件的错误复位、过早使能或上电,并确保在上电和断电期间正确控制晶体管。当VDD上的电压降至负电压阈值 (VIT-) 以下或手动复位 (MR) 被拉至低逻辑 (VMR_L) 时,复位输出信号会置位。当VDD升至VIT-加迟滞 (VIT+) 以上,且手动复位悬空或高于VMR_H、复位时间延迟 (tD) 已过期时,复位信号会清除。可以通过在CT引脚和接地引脚之间连接一个电容器对复位时间延迟进行编程。对于快速复位,可以将CT引脚悬空。其他特性包括:针对MR和VDD的内置毛刺抑制保护、内置迟滞、低漏极开路输出漏电流 (ILKG(OD))。TPS3840-Q1器件符合汽车应用类AEC-Q100认证。
特性
- 宽工作电压:1.5V至10V
- 毫微电源电流:300nA(典型值),700nA(最大值)
- 固定阈值电压 (VIT-)
- 阈值范围为1.6V至4.9V(步长为0.1V)
- 高精度:1%(典型值),1.5%(最大值)
- 内置迟滞 (VIT+)
- 1.6V < VIT- ≤ 3.0V = 100mV(典型值)
- 3.1V ≤ VIT- < 4.9V = 200mV(典型值)
- 启动延迟 (tSTRT):220µs(典型值),350µs(最大值)
- 可编程复位时间延迟 (tD)
- 50μs(无电容器)至6.2s (10μF)
- 低电平有效手动重置 (MR)
- 三种输出拓扑
- TPS3840DL:漏极开路,低电平有效 (RESET),需要上拉电阻
- TPS3840PL:推挽,低电平有效 (RESET)
- TPS3840PH:推挽,高电平有效 (RESET)
- 宽温度范围:−40°C至+125°C
- 封装:SOT23-5 (DBV)
应用
- 电网基础设施:断路器、智能仪表、其他监控和保护设备
- 工厂自动化:现场发送器、PLC
- 楼宇自动化:防火安全、烟雾探测器和HVAC
- 电子销售点
- 便携式电池供电系统
功能框图
发布日期: 2019-06-07
| 更新日期: 2023-09-22
