Texas Instruments TPS3850/TPS3850-Q1精密电压监控器
Texas Instruments TPS3850/TPS3850-Q1精密电压监控器将精密电压监控器和可编程窗口看门狗计时器结合在一起。TPS3850/TPS3850-Q1窗口比较器可针对过压 (VIT+(OV)) 和欠压 (VIT–(UV)) 阈值实现0.8%的精度(-40°C至+125°C)。TPS3850/TPS3850-Q1还包括这两个阈值的精确磁滞,因此非常适合与紧密公差系统配合使用。该监控器的复位延迟可通过工厂编程默认延迟设置进行设置,或通过外部电容器进行编程。工厂编程的复位延迟具有15%精度的高精度延迟定时。TPS3850/TPS3850-Q1包含一个可用于各种应用的可编程窗口看门狗计时器。专用看门狗输出 (WDO) 可以提高分辨率,帮助确定故障性质。TPS3850-Q1器件符合汽车应用类AEC-Q100认证。特性
- 0.8% voltage threshold accuracy
- Precision over- and undervoltage monitoring
- Supports common rails from 0.9V to 5.0V
- ±4% and ±7% fault windows available
- 0.5% hysteresis
- Factory-programmed precision watchdog and reset timers:
- ±15% accurate WDT and RST delays
- Watchdog disable feature
- User-programmable watchdog timeout
- User-programmable reset delay
- 1.6V to 6.5V input voltage range (VDD)
- 10µA (typ.) low supply current (IDD)
- Open-drain outputs
- Available in a small 3mm × 3mm, 10-Pin VSON package
- Junction operating temperature range
- -40°C to +125°C
应用
- Safety critical
- Telematics control units
- FPGA and ASIC
- Embedded controllers
- Microcontroller and DSP
- Video surveillance
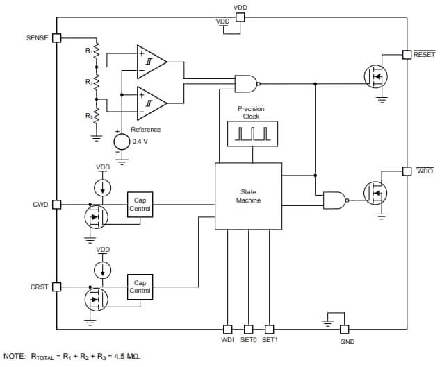
Functional Block Diagram
Additional Resources
发布日期: 2016-12-28
| 更新日期: 2022-03-11
