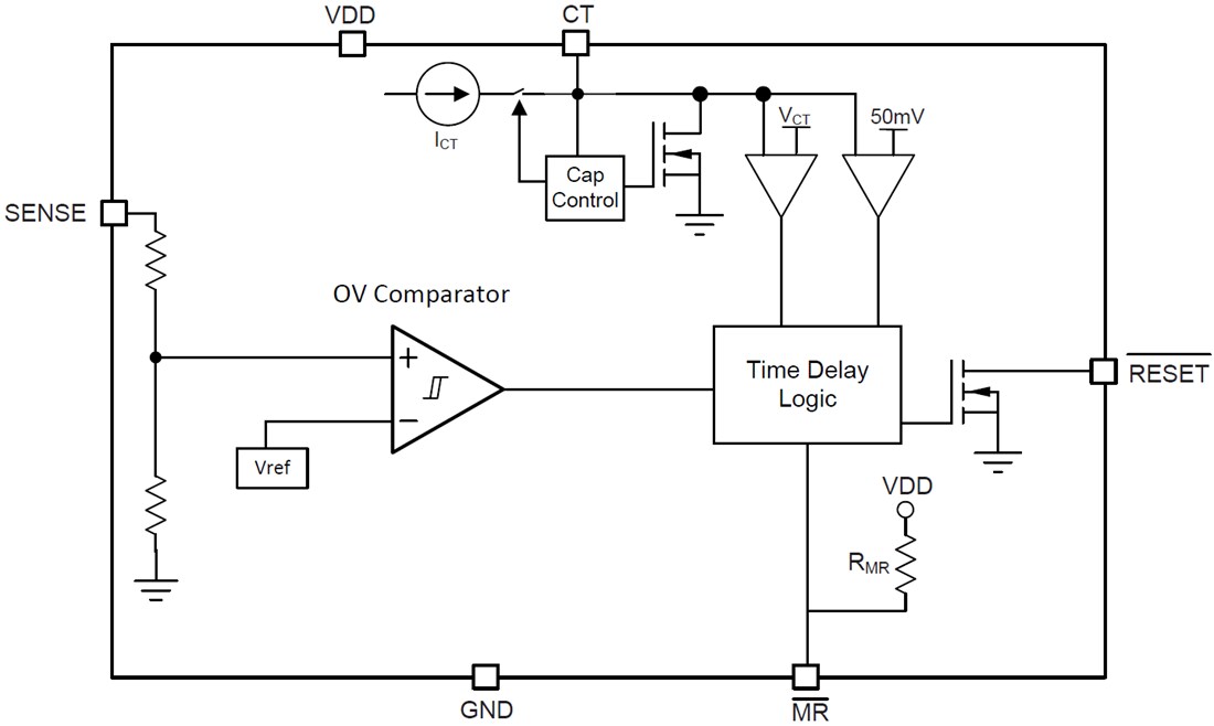
TPS3870-Q1无需任何外部电阻器即可设置过压复位阈值。该特性进一步优化了整体精度、成本、解决方案尺寸,并提高了安全系统的可靠性。电容时间 (CT) 引脚用于在每个器件中设计的两个可用复位时间延迟之间进行选择,并通过连接电容器来调整复位时间延迟。借助单独的SENSE输入引脚和VDD引脚,可实现高可靠性系统所需的冗余。
该器件具有4.5µA(典型值)的低静态电流。TPS3870-Q1适用于汽车应用,符合AEC-Q100 1级标准。
特性
- 符合汽车应用标准
- 下列性能符合AEC-Q100标准:
- 器件温度1级:-40°C至+125°C环境工作温度范围
- 器件人体模型 (HBM) 静电放电 (ESD) 分类等级2
- 器件充电器件模型 (CDM) ESD分类等级C7B
- 输入电压范围:1.7V至5.5V
- 1.7V欠压闭锁 (UVLO)
- 低静态电流:7µA(最大值)
- 高阈值精度
- ±0.25%(典型值)
- ±0.7%(–40°C至+125°C)
- 固定阈值电平
- 步长:50mV(500mV至1.3V)
- 1.5V, 1.8V, 2.5V, 2.8V, 2.9V 3.3V, 5V
- 用户可调电压阈值电平
- 内部毛刺抑制和滞后
- 容差为3%至7%,步长为1%
- 固定时间延迟选项:50μs、1ms、5ms、10ms、20ms、100ms、200ms
- 通过一个外部电容器实现可编程延时选项
- 开漏低电平有效OV监控器
- RESET电压锁存输出模式
应用
- 高级辅助驾驶系统 (ADAS)
- 摄像头
- 传感器融合
- HEV/EV
- 基于FPGA、ASIC和DSP的系统
功能框图
发布日期: 2019-10-31
| 更新日期: 2025-06-06

