Texas Instruments TPS48110Q1EVM评估模块

Texas Instruments TPS48110Q1EVM评估模块 设计用于评估TPS48110-Q1汽车智能高侧驱动器。TPS48110-Q1驱动器的工作输入电压范围为3.5V至80V,具有强大的4A栅极驱动器强度,可在大电流系统设计中使用并联MOSFET进行电源切换。TPS48110Q1EM具有可编程断路器定时器、负载电流监控输出以及可编程自动重试和锁存选项。该评估模块适用于PTC加热器、配电单元和eCAT加热器。

特性

  • 工作电压范围:3.5V至80V
  • 使用板载跳线提供5A至50A可调过流保护
  • 可编程断路器定时器
  • 模拟电流监控输出
  • LED状态指示,用于过流和过热故障

应用

  • PTC加热器
  • 配电单元
  • eCAT加热器

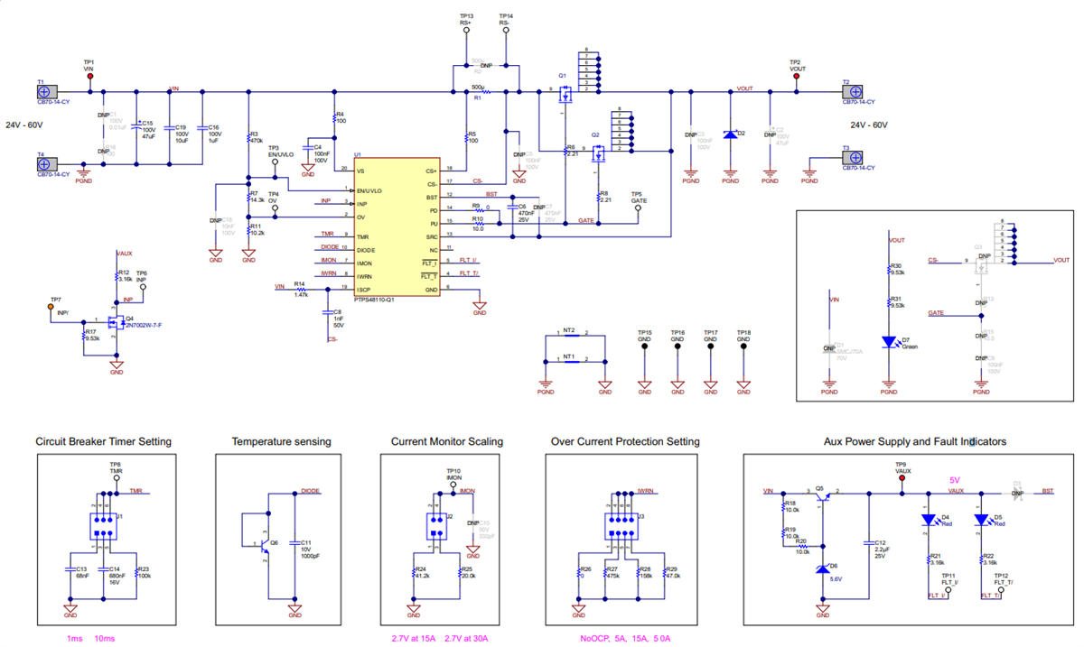
示意图

原理图 - Texas Instruments TPS48110Q1EVM评估模块
发布日期: 2023-02-16 | 更新日期: 2023-03-02