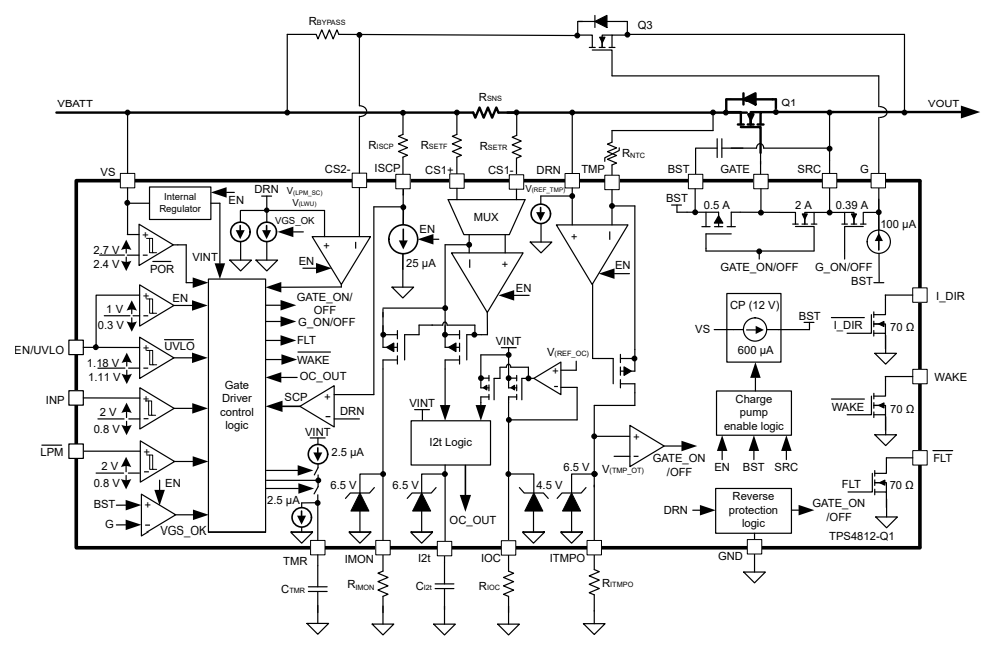
TPS4812-Q1控制器具有集成的反向极性保护功能,保护电压下限可达-65V,在输入反向极性故障期间无需外部元件即可保护IC。这些控制器还具有基于NTC的过热传感(TMP)和监控输出(ITMPO)。TPS4812-Q1控制器工作在3.5V至95V输入电压范围内,采用23引脚VQFN
封装 (4mm x 4mm)。这些控制器用于直流-直流转换器、车身控制模块、电池管理系统和配电箱。
特性
- 符合AEC-Q100汽车1级温度标准
- 输入电压范围:3.5V至95V(100V绝对最大值)
- 反向输入和输出保护低至-65V
- TPS48120-Q1(启用了I2t)和TPS48121-Q1(禁用了I2t)
- 集成12V电荷泵
- 基于NTC的过热检测(TMP)和监控输出(ITMPO)
- 低功耗模式下(LPM = 低电平)低IQ = 20µA
- 精确快速(5μs)的短路保护
- 1 µA低关断电流(EN/UVLO = 低)
- 双栅极驱动:
- 栅极:0.5A src/2A灌电流
- G:100μA src/0.39A灌电流
- 精确的I2t过流保护 (IOC),带可调断路器定时器 (I2t)
- 精确的模拟双向电流监控器输出(IMON,I_DIR):±2%(30mV VSNS 时)
- 短路故障、I2t、电荷泵UVLO和过热故障指示
- 精确(±2%)和可调的欠压闭锁(UVLO)
应用
- DC-DC转换器
- 车身控制模块
- 电池管理系统
- 配电箱
功能框图
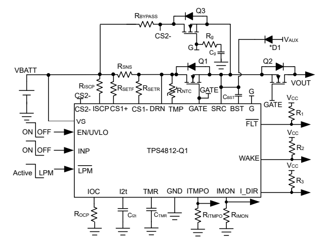
带外部电源至BST的应用电路
其他资源
发布日期: 2025-01-16
| 更新日期: 2025-08-26

