TPS4813-Q1驱动器可承受低至-65V的负电源电压并保护负载。该驱动器集成了11V电荷泵,可快速从低功耗模式转换到带WAKE指示的激活模式。TPS4813-Q1驱动器提供可调节的输入欠压锁定(UVLO)保护。该驱动器用于汽车48V锂离子电池和配电箱应用。
特性
- AEC-Q100汽车合格等级1温度:
- 设备温度等级1:-40°C至125°C环境工作温度范围
- 3.5V至95V输入范围(绝对最大值为100V)
- 反向输入保护低至-65V
- 集成11V充电泵
- 低静态电流,在低功耗模式(LPM = 低)下为35µA
- 短路比较器诊断(SCP_TEST)
- 可调输入欠压锁定(UVLO)
- 低1µA(典型)关机电流(EN/UVLO = 低电平)
- 强栅极驱动(G1PU/G1PD:1.69A源和2A灌容量)
- 从低功耗模式快速过渡到带唤醒指示的激活模式
- 可调短路保护(ISCP),带可调响应时间(TMR)和故障标志输出(FLT)
- 通过外部LPM触发器(低电平到高电平)从低功率通路到主通路的切换时间为8µs
- 可调负载唤醒阈值(ILWU),(6µs)从低功率路径切换到主路径
- 短路故障、电荷泵欠压和输入欠压时的故障指示
应用
- 汽车48V锂离子电池
- 配电箱
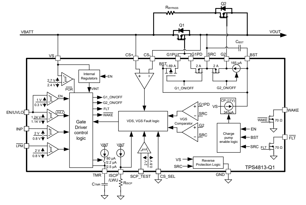
功能框图
应用电路图
其他资源
发布日期: 2025-01-16
| 更新日期: 2025-05-06

