Texas Instruments TPS51216 DDR存储器电源解决方案
Texas Instruments TPS51216 DDR存储器电源解决方案可在超小空间内提供用于DDR2、DDR3和DDR3L内存系统的完整电源。该TI器件集成了一个具有2A拉电流/灌电流跟踪LDO (VTT) 和经缓冲的低噪声基准 (VTTREF) 的同步降压稳压器控制器 (VDDQ)。TPS51216采用D-CAP™模式和300kHz/400kHz频率,以方便使用并实现快速瞬态响应。VTTREF能够以0.8%的出色精度跟踪VDDQ/2。VTT具有2A灌/拉峰值电流能力,仅需10μF陶瓷电容器。TPS51216具有丰富的实用功能以及出色的电源性能。特性
- 同步降压控制器 (VDDQ)
- 转换电压范围:3V至28V
- 输出电压范围:0.7V至1.8V
- VREF精度:0.8%
- D-CAP™模式,实现快速瞬态响应
- 可选300kHz/400kHz开关频率
- 具有自动跳跃功能,优化了轻负载和重负载时的效率
- 支持S4/S5状态下的软关闭
- OCL/OVP/UVP/UVLO保护
- 电源良好输出
- 2A LDO(VTT),经缓冲基准(VTTREF)
- 2A(峰值)灌电流和拉电流
- 仅需10μF陶瓷输出电容
- 经缓冲的低噪声10mA VTTREF输出
- 0.8% VTTREF,20mV VTT精度
- 在S3中支持高阻抗 (High-Z),在S4/S5中支持软关闭
应用
- DDR2/DDR3/DDR3L存储器电源
- SSTL_18、SSTL_15、SSTL_135和HSTL终端
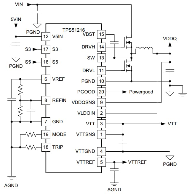
功能框图
发布日期: 2019-10-21
| 更新日期: 2024-01-02
