Texas Instruments TPS51375同步降压转换器
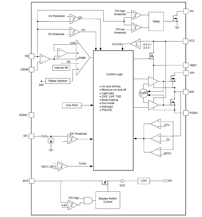
Texas Instruments TPS51375同步降压转换器集成了MOSFET,可实现高效率与易用性,仅需极少外部元件,助力打造节省空间的解决方案。TPS51375采用D-CAP3控制模式,通过内部补偿即可实现快速瞬态响应以及出色的线路和负载调节。该单片式12A或14A转换器具备ULQ™延长电池续航功能,在低功耗运行期间可提供更长的电池使用时间。输入电压较低时,大负荷运行可显著改善负载瞬态性能。此外,该器件还具备差分遥感、可实现较高轻负载效率的Eco模式、可进一步优化轻负载效率的VCC 切换功能以及可在低输出电压下改善负载瞬态的体制动功能。TI TPS51375支持英特尔Meteor Lake和Arrow Lake平台的VCCPRIM_VNNAON电源轨。它集成了电源良好指示器,并提供输出放电功能。该器件提供全面保护,包括OVP、UVP、OCP、OTP和UVLO。
此系列器件采用19引脚3.0mm×4.0mm HotRod封装,额定结温范围为-40°C至125°C。
特性
- 4.5 V 到 24 V 的输入电压范围
- 输出电压
- 0.6V至5.5V(TPS51375和TPS51375L)
- 0.6V至2V(TPS51375H)
- 集成10 mΩ和5 mΩ FET
- 连续输出电流
- 支持12A电流(TPS51375和TPS51375L)
- 支持14A电流(TPS51375H)
- 静态电流:270uA
- 基准电压精度:±1.0%(25°C时)
- D-CAP3™控制模式架构控制,实现快速瞬态响应,优化0.77V输出
- 支持POSCAP和所有MLCC输出电容器
- 差分遥感
- ULQ可延长系统待机时的电池寿命
- 内置输出放电功能
- 集成电源良好指示灯
- 600kHz固定开关频率
- 26A固定OC限制
- 固定软启动时间:1.0 ms
- 大占空比运行
- 逐周期过流保护
- 锁存输出OV和UV保护
- 非锁存UVLO和OT保护
- 工作结温范围:-40 °C至125 °C
- 19引脚、3.0 mm×4.0 mm、HotRod™ WQFN封装
应用
- 笔记本电脑和台式机
- 超级本、手持式平板电脑
- 工业计算机、单板计算机
- 非军用无人机
- 分布式电源系统
原理图
发布日期: 2024-11-07
| 更新日期: 2025-09-02
