MODE引脚可用于设置轻载运行的环保模式™或音频外™(OOA)模式,以及500kHz或800kHz开关频率。Eco-mode™可在轻负载运行时保持高效率。OOA模式可将开关频率保持在可听频率以上,并将效率降至最低。该器件支持内部和外部软启动选项。它具有1.2ms内部固定软启动时间。如果应用需要更长软启动时间,则外部SS引脚可以连接到外部电容器。
Texas Instruments TPS51397A集成有电源良好指示灯,具有输出放电功能。它具有全面保护特性,包括OVP、UVP、OCP、OTP和UVLO。该器件采用20引脚3.0mm x 3.0mm HotRod™封装,指定结温范围为–40°C至125°C。
特性
- 输入电压范围:4.5V至24V
- 输出电压范围:0.6V - 5.5V
- 支持10A连续输出电流
- D-CAP3架构控制,可实现快速瞬态响应
- 反馈电压精度:0.6V ± 1% (25°C)
- 集成17mΩ和5.9mΩ FET
- ULQ运行 (110µA),能够在系统待机期间延长电池寿命
- 可通过MODE引脚选择Eco-Mode和Out-of-Audio模式
- 可选开关频率:500kHz和800kHz
- 可调软启动时间,默认内部1.2ms
- 大占空比运行
- 集成电源良好指示灯
- 内置输出放电功能
- 逐周期过流保护
- 锁存输出OV和UV保护
- 非锁存UVLO和OT保护
- 工作结温范围:-40°C至125°C
- 20引脚、3.0 mm × 3.0 mm HotRod VQFN封装
- 引脚对引脚兼容12A TPS56C230
应用
- 笔记本电脑和个人电脑
- 超级本、手持式平板电脑
- 工业计算机、单板计算机
- 非军用无人机
- 分布式电源系统
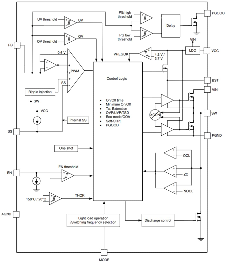
功能框图
发布日期: 2020-12-11
| 更新日期: 2024-10-15

