TPS53830A采用散热增强型35引脚QFN封装,工作温度范围为-40°C至+105°C。
特性
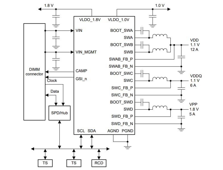
- 单硅设计,支持DDR5应用
- 3路输出,可支持VDD(1.1V)、VDDQ(1.1V)和VPP(1.8V)供电,并可选配第4個输出(VDD2)
- 在3路输出配置下,VDD(SWA双相)可提供12A电流,VDDQ(SWC)可提供6A,VPP(SWD)可提供5A
- 在4路输出配置下,VDD1(SWA)可提供6A电流,VDD2(SWB)可提供6A,VDDQ(SWC)可提供6A,VPP(SWD)可提供5A
- VDD 、VDDQ 和VPP的差分远程检测
- D-CAP+™控制,实现快速瞬态响应
- 宽输入电压范围:4.5V至15V
- 可编程内部环路补偿
- 每相逐周期电流限制
- 可编程频率:500kHz至1.375MHz
- 支持I2C和I3C总线接口,用于电压、电流、功率、温度和故障条件的遥测
- 过电流、过电压和过热保护
- 持久寄存器(黑盒)功能
- 低静态电流
- 5mm×5mm 35引脚QFN PowerPad™封装
简化版应用
发布日期: 2022-12-23
| 更新日期: 2025-04-16

