TI TPS53832A PMIC提供全套遥测功能,包括输入电压、输出电压和输出电流。还提供过电压、欠电压、过电流限制和过热保护。
TPS53832A采用热增强型35引脚QFN封装,工作在-40°C至+105°C温度范围内。
特性
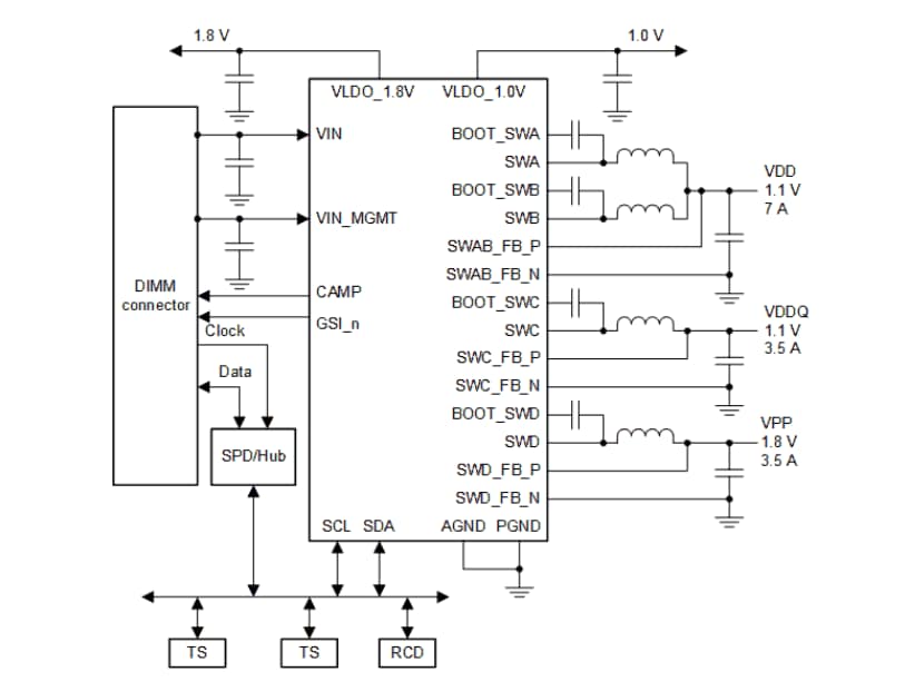
- 支持DDR5应用的单硅设计
- 3个输出提供VDD (1.1V)、VDDQ (1.1V) 和VPP (1.8V),以及可选的第4个输出 (VDD2)
- 对于3个输出,VDD(SWA双相) 为7A,VDDQ(SWC) 为3.5A,VPP(SWD) 为3.5A,具有3路输出
- 对于4个输出,VDD1(SWA) 为3.5A,VDD2(SWB) 为3.5A,VDDQ(SWC) 为3.5A,VPP(SWD) 为3.5A
- VDD、VDDQ和VPP的差分远程感测
- D-CAP+™控制实现快速瞬时响应
- 宽输入电压范围:4.5V至15V
- 可编程内部环路补偿
- 每相逐周期电流限制
- 可编程频率:500kHz至1.375MHz
- 支持I2C和I3C总线接口,用于电压、电流、功率、温度和故障条件的遥测
- 过电流、过电压和过热保护
- 永久性寄存器(黑盒)功能
- 低静态电流
- 5mm x 5mm、35引脚、QFN PowerPad™封装
简化应用
发布日期: 2022-12-23
| 更新日期: 2023-04-12

