Texas Instruments TPS53915转换器
Texas Instruments TPS53915是一款具有自适应接通时间D-CAP3控制模式的小尺寸、同步降压转换器。此器件使空间受限型电源系统易于使用,并且外部组件数量较少。这个器件特有高性能集成MOSFET,精准0.5%、0.6V基准和一个集成的升压开关。竞争优势包括极低外部组件数量、快速负载瞬态响应、自动跳跃模式运行、内部软启动控制,并且无需补偿。此器件还特有可编程性以及故障报告功能,这些特性通过PMBus™ 实现,以简化电源设计。强制持续传导模式有助于满足数字信号处理器 (DSP) 和现场可编程门阵列 (FPGA) 性能实现所要求的严格电压调节精度。TPS53915 采用 28 引脚 QFN 封装,并且在–40℃至 85℃的环境温度范围内额定运行。特性
- Integrated 13.8 and 5.9mΩ MOSFETs support 12A continuous output current
- Adjustments available Via PMBus
- Voltage Margin and Adjustment
- Soft-Start Time
- Power-On Delay
- VDD UVLO Level
- Fault Reporting
- Switching Frequency
- 600mV ±0.5% Tolerance reference voltage
- 0.6V to 5.5V output voltage
- D-CAP3™ Control Mode with Fast Load-Step Response
应用
- Server and cloud computing Point of Load
- Broadband, networking, and optical communications infrastructure
- I/O supplies
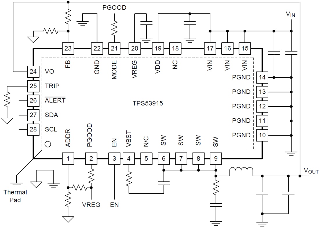
Simplified Schematic
TI WEBENCH Designer
TI Reference Designs Library
发布日期: 2014-02-21
| 更新日期: 2022-03-11
