Texas Instruments TPS543320 3A同步降压转换器
Texas Instruments TPS543320 3A同步降压转换器采用内部补偿的固定频率高级电流模式控制。它能够提供高效率,同时以高达2.2MHz开关频率运行。Texas Instruments TPS 543320 采用2.5mm × 3mm小型HotRod™ VQFN封装,在高频下具有高效率,因此非常适合用于需要较小解决方案尺寸的设计。固定频率控制器的工作频率范围为500kHz至2.2MHz。它可通过SYNC引脚同步到外部时钟。其他特性包括高精度电压基准、可选软启动时间、单调启动至预偏置输出、可选电流限制、通过EN引脚可调UVLO以及一整套故障保护。特性
- 固定频率、内部补偿高级电流模式 (ACM) 控制
- 集成25mΩ和13.9mΩ MOSFET
- 输入电压范围:4V至18V
- 输出电压范围:0.5V至5.5V
- 三个可选PWM斜坡选项,优化控制环路性能
- 五个可选开关频率(500kHz、750kHz、1MHz、1.5MHz和2.2MHz)
- 可与外部时钟同步
- 电压基准精度:0.5V、±0.5%(整个温度范围内)
- 可选软启动时间(0.5ms、1ms、2ms和4ms)
- 单调启动至预偏置输出
- 可选电流限制,支持3A和2A运行
- 使能,带可调输入欠压闭锁
- 电源正常输出监控器
- 输出过压、输出欠压、输入欠压、过流和过热保护
- 与TPS543820和TPS543620引脚对引脚兼容
- 工作结温范围:-40°C至150°C
- 2.5mm × 3mm、14引脚VQFN-HR封装,脚距为0.5mm
应用
- 无线基础设施和有线通信设备
- 光学和光纤网络
- 测试与测量
- 医疗和保健
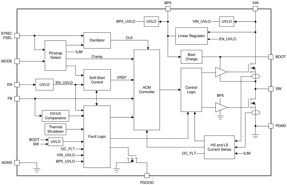
功能框图
发布日期: 2021-01-27
| 更新日期: 2023-10-23
