Texas Instruments TPS54361/TPS54561降压DC-DC转换器
Texas Instruments TPS54361是一款60V、3.5A降压稳压器,具有一个集成的高侧MOSFET。此器件能够耐受的抛负载脉冲高达 65V,符合ISO 7637标准。电流模式控制提供了容易的外部补偿和灵活元件选择。低纹波跳跃模式将空载电流降至152μA。当功能引脚电压被拉低时,关断电源电流降至2μA。欠压闭锁在内部设定为4.3V,但可用外部电阻分压器将之提高。输出电压启动斜坡由软启动引脚控制,该引脚还可被配置用来控制定序/跟踪。一个开漏电源正常信号表示输出处于标称电压值的93%至106%之内。宽可调开关频率范围可针对效率或者外部组件尺寸进行优化。逐周期电流限制、频率折返和热关断功能在过载状态下能够保护内部和外部元件。特性
- High efficiency at light loads with pulse skipping Eco-mode™
- 87mΩ High-side MOSFET
- 152μA operating quiescent current and 2μA shutdown current
- 100kHz to 2.5MHz adjustable switching frequency
- Synchronizes to external clock
- Low dropout at light loads with integrated BOOT recharge FET
- Adjustable UVLO voltage and hysteresis
- UV and OV Power Good output
- Adjustable Soft-start and sequencing
- 0.8V 1% internal voltage reference
- 10-Pin SON with thermal pad package
- -40°C to 150°C TJ operating range
应用
- Industrial automation and motor control
- Vehicle accessories: GPS, entertainment
- USB dedicated charging ports and battery chargers
- 12V, 24V and 48V industrial, automotive and communications power systems
Datasheets
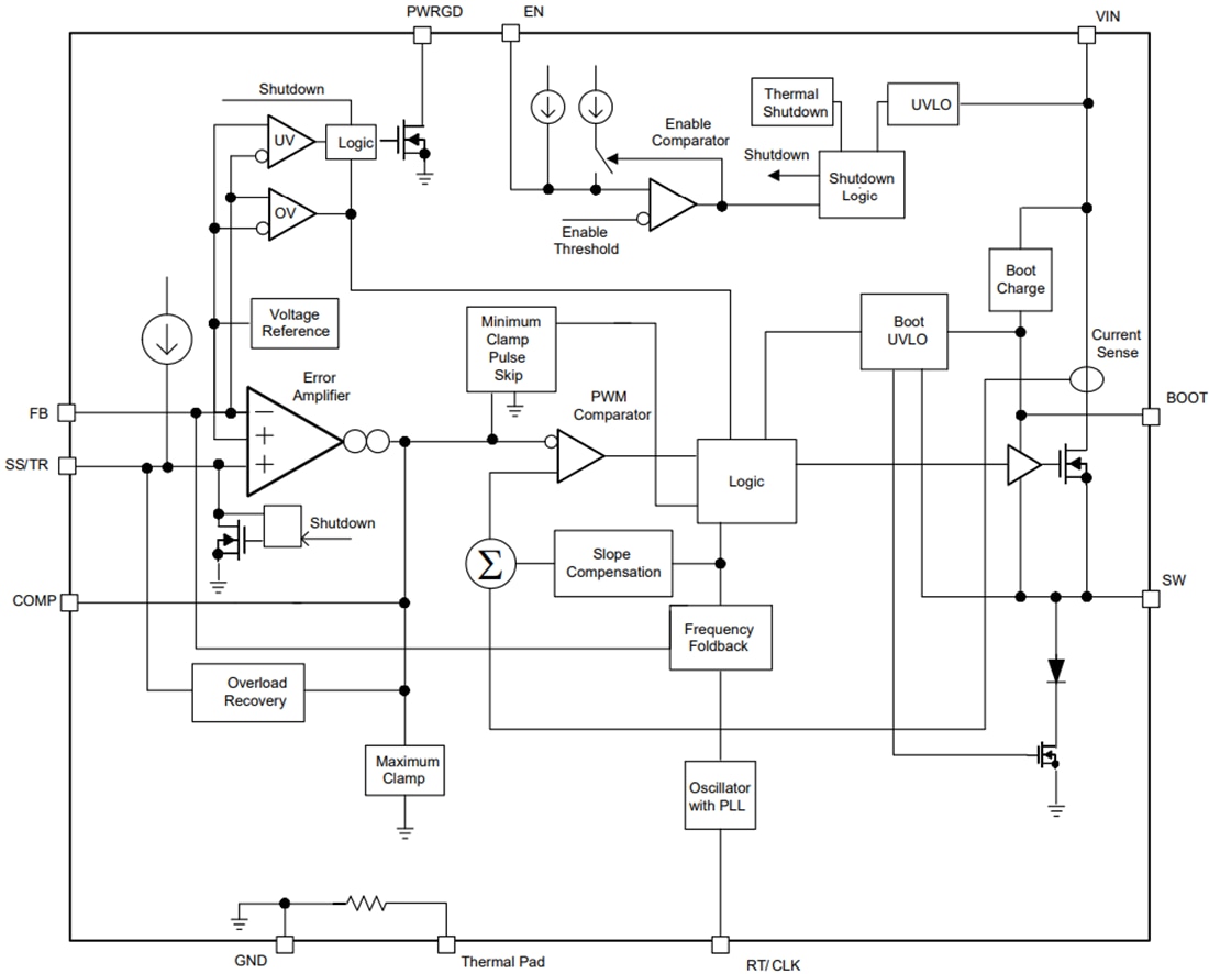
Functional Block Diagram
发布日期: 2014-01-29
| 更新日期: 2022-03-11
