Texas Instruments TPS543820同步SWIFT™降压转换器
Texas Instruments TPS543820同步SWIFT™降压转换器是一款高效18V、8A同步降压转换器,采用内部补偿、固定频率高级电流模式控制。它能够提供高效率,同时以高达2.2MHz开关频率运行。Texas Instruments TPS543820采用2.5mm×3mm HotRod™ VQFN封装,在高频下具有高效率,因此非常适合用于需要较小解决方案尺寸的设计。固定频率控制器的工作频率范围为500kHz至2.2MHz,可通过SYNC引脚同步到外部时钟。其他特性包括高精度电压基准、可选软启动时间、单调启动至预偏置输出、可选电流限制、通过EN引脚可调UVLO以及一整套故障保护。特性
- 固定频率、内部补偿高级电流模式 (ACM) 控制
- 集成25mΩ和6.5mΩ MOSFET
- 输入电压范围:4V至18V
- 输出电压范围:0.5V至5.5V
- 三个可选PWM斜坡选项,优化控制环路性能
- 五个可选开关频率(500kHz、750kHz、1MHz、1.5MHz和2.2MHz)
- 可与外部时钟同步
- 电压基准精度:0.5V、±0.5%(整个温度范围内)
应用
- 无线基础设施和有线通信设备
- 光学和光纤网络
- 测试与测量
- 医疗和保健
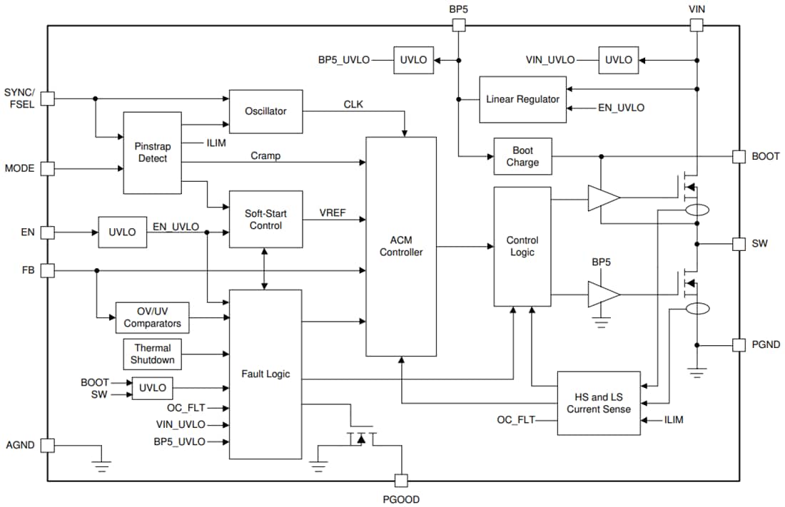
功能框图
发布日期: 2021-01-20
| 更新日期: 2023-10-23
