Texas Instruments TPS543B25TEVM 驱动评估模块
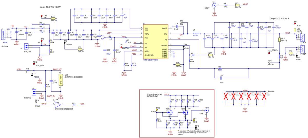
Texas Instruments TPS543B25TEVM评估模块旨在提供快速设置来评估TPS543B25T,即具有热增强型包 (TEP) 的同步SWIFT™ 降压转换器。该评估模块包含一种带有TPS543B25T降压转换器和两个M2x0.4螺纹垫片的设计。TPS543B25TEVM评估模块具有薄型外部组件和两个螺纹孔,可将任何散热器安装在转换器的顶部。TPS543B25TEVM利用其裸露芯片封装和所安装的散热器,以最大限度地降低芯片温度、减少热降额并提高系统效率,尤其是在高环境温度的环境中。该评估模块用于无线和有线通信基础设施设备、光纤网络、测试和测量以及医疗保健应用。特性
- 使用两个M2x0.4螺纹垫片评估TPS543B25T器件
- 4 V至18V输入电压范围和12V标称电压
- 输出:1 V(25 A时)
- 用于电源和负载的螺钉端子
- 负载瞬态电路
- 用于测量输出电压的SMB连接器
- 用于启用设备的跳线和分流器
- 薄型外部组件和两个螺纹孔可实现轻松安装任何散热器
应用
- 无线和有线通信基础设施设备
- 光学和光纤网络
- 测试与测量
- 医疗/保健
原理图
发布日期: 2024-01-15
| 更新日期: 2024-09-25
