TPS543x21采用固定频率峰值电流控制模式,并具有内部补偿功能,可实现快速瞬态响应以及出色的线性调整率和负载调整率。该器件具有经过优化的内部环路补偿功能,因此在宽输出电压范围和开关频率范围内无需外部补偿。集成式自举电容器支持单层PCB,减少了外部元件数量。
TI TPS543x21具有各种保护功能,包括热关断、逐周期限流、输入欠压闭锁和断续短路保护。
TPS543x21采用9引脚1.5mm x 2.0mm QFN封装,引脚分配可用于单层PCB布局。额定结温范围为-40°C至+150°C。
特性
- 易于使用且设计小巧
- 带内部补偿的峰值电流控制模式
- 可选频率:200 kHz至2.2 MHz
- 可与外部时钟同步(支持相移):200kHz至2.2MHz
- 可在轻负载条件下选择PFM/FCCM
- 可选可调节软启动时间和电源良好指示器功能
- 通过展频频谱和经优化的引脚排列实现良好的EMI性能
- 适用于高侧与低侧MOSFET的断续过流 (OC) 限值
- 适用于过热保护 (OTP)、过流保护 (OCP)、过压保护 (OVP)、欠压保护 (UVP) 和欠压锁定 (UVLO) 的非锁存保护
- 集成自举电容器,支持单层PCB布局
- 工作结温范围:-40 °C至150 °C
- 1.5 mm x 2.0 mm QFN封装
- 配置适用于各种应用
- 输入电压范围:3.8 V至18 V
- 连续输出电流高达5A (TPS543521)、4A (TPS543421)、3A (TPS543321)
- 0.6V±1%基准电压(-40°C至150°C)
- 最短开关导通和关断时间:70ns和114ns
- 最大开关导通时间:8us
- 最大占空比:98%
- 高效率
- 集成47 mΩ和21 mΩ MOSFET
- 低静态电流:28uA (典型值)
- 使用WEBENCH® Power Designer创建TPS543x21的定制设计
应用
- 医疗保健、楼宇自动化、测试和测量
- 便携式电子产品、联网外设
- 多功能打印机、企业投影仪
- 有线网络、无线基础设施
- 具有5V、12V输入的分布式电源系统
简化原理图
TPS542521效率(VIN = 12V,fSW = 500kHz)
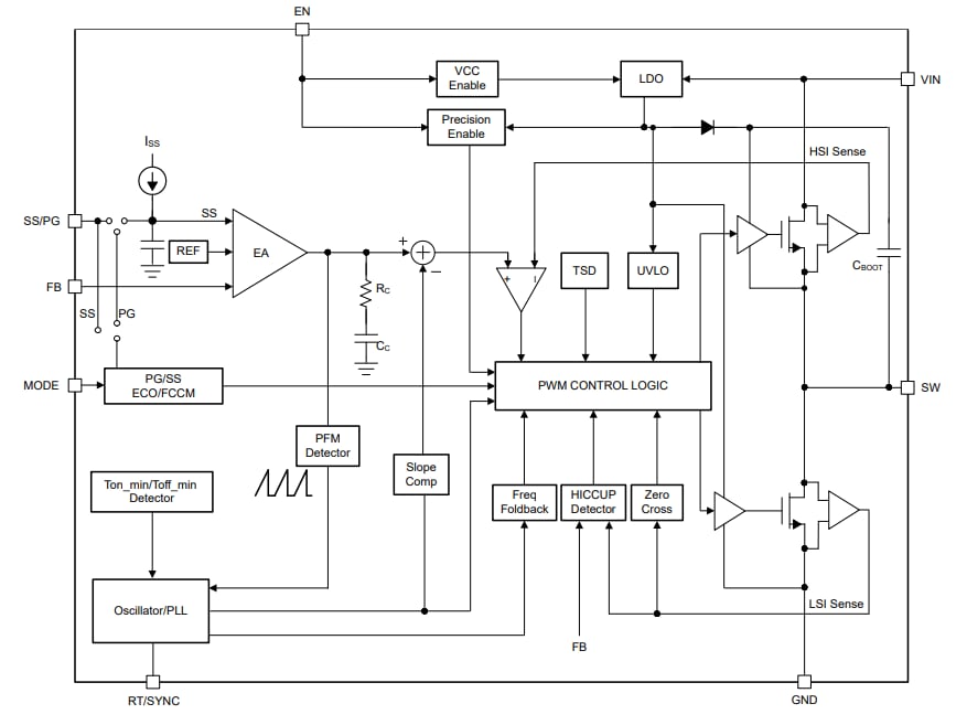
功能框图
发布日期: 2025-05-08
| 更新日期: 2025-05-29

