Texas Instruments TPS54x38同步降压转换器
Texas Instruments TPS54x38同步降压转换器是高效、高电压输入、易于使用的转换器,具有高度设计灵活性。此转换器具有3.8V至28V输入电压范围,适用于由5V、12V、19V和24V总线电源轨供电的系统。TPS54x38转换器支持高达5A/4A/3A的连续输出电流、8µs最大导通时间、0.6V ±1%参考电压,以及98%最大占空因数。此转换器采用固定频率峰值电流控制,具有内部补偿功能,可实现快速瞬态响应以及良好的线路和负载调节。典型应用包括多功能打印机、企业投影仪、便携式电子设备、联网外设、有线网络、无线基础设施、医疗和楼宇自动化。TPS54x38转换器具有优化的内部环路补偿,在0.6V至22V宽输出电压范围和开关频率范围内无需外部补偿。此转换器包括一个集成式自举电容器,支持单层PCB布局。TPS54x38转换器的工作结温范围为-40°C至150°C,采用1.5mm x 2mm QFN封装。
特性
- 为多种应用配置:
- 输入电压范围:3.8 V至28 V
- 输出电压范围:0.6 V至22 V
- 连续输出电流:高达5A (TPS54538)、4A (TPS54438)、3A (TPS54338)
- 参考电压:0.6V ±1%(-40°C至150°C)
- 最短开关和关断时间:70ns和114ns
- 最长接通时间:8μs
- 最大占空因数:98%
- 高效率:
- 47mΩ和21mΩ集成MOSFET
- 低静态电流:28 µA(典型值)
- 峰值电流控制模式,带内部补偿
- 可选频率:200 kHz至2.2 MHz
- 可与外部时钟同步,频率范围为200kHz至2.2MHz(支持相移)
- 轻负载条件下可选择PFM/FCCM
- 可选的可调软启动时间和电源良好指示器功能
- 出色的EMI性能,具有频率扩频和经过优化的引脚分配
- 高侧和低侧MOSFET均具备打嗝式过流限制功能
- 非闭锁OTP、OCP、OVP、UVP和UVLO保护
- 集成自举电容器,支持单层PCB布局
- 工作结温范围:-40 °C至150 °C
- 1.5 mm x 2 mm QFN封装
应用
- 医疗和保健
- 楼宇自动化
- 测试与测量
- 多功能打印机
- 企业投影仪
- 便携式电子产品
- 联网外设
- 有线网络和无线基础设施
- 具有5V、12V、19V和24V输入的分布式电源系统
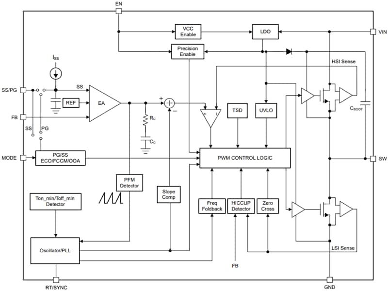
框图
效率VIN=24V,fSW=500kHz
原理图
发布日期: 2025-01-24
| 更新日期: 2025-05-06
