特性
- High efficiency at light Loads with pulse skipping Eco-mode
- 92mΩ high-side MOSFET
- 146µA operating quiescent current and 2µA shutdown current
- 100kHz to 2.5MHz fixed switching frequency
- Synchronizes to external clock
- –40°C to +150°C TJ operating range
应用
- Industrial automation and motor control
- Vehicle accessories
- GPS
- Entertainment
- USB dedicated charging ports and battery chargers
- 12V, 24V and 48V Industrial, automotive, and communications power systems
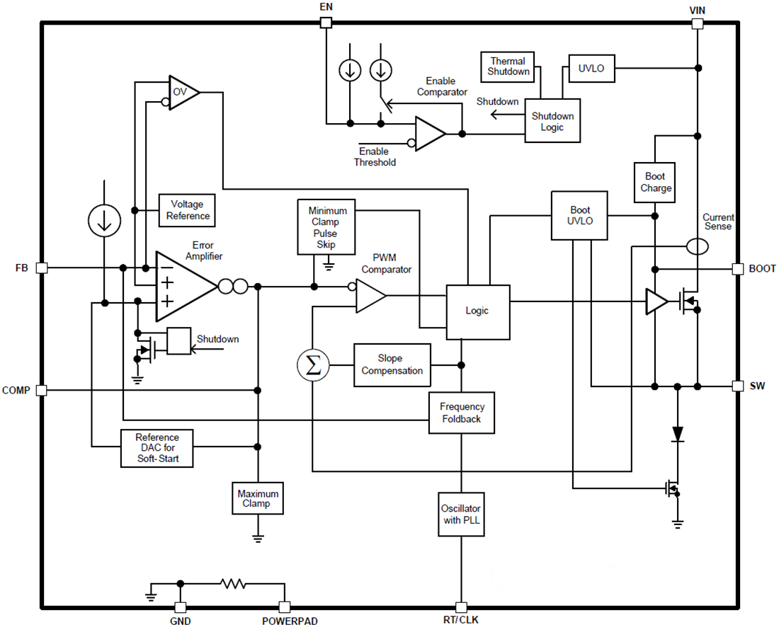
Functional Block Diagram
View Results ( 7 ) Page
| 物料编号 | 数据表 | 描述 |
|---|---|---|
| TPS54560QDDAQ1 | ![]() |
开关稳压器 Auto 60V 5A SD Reg A 595-TPS54560BQDDAQ1 A 595-TPS54560BQDDAQ1 |
| TPS54560BDDA | ![]() |
开关稳压器 4.5-V to 60-V input 5-A step-down DC-D A A 595-TPS54560BDDAR |
| TPS54560BQDDARQ1 | ![]() |
开关稳压器 4.5V to 60V Input 5 A Step-Down DC-DC C A 595-TPS54560BQDDAQ1 |
| TPS54560QDDARQ1 | ![]() |
开关稳压器 Auto 60V 5A SD Reg A 595-TPS54560BQDDARQ A 595-TPS54560BQDDARQ1 |
| TPS54560BDDAR | ![]() |
开关稳压器 4.5-V to 60-V input 5-A step-down DC-D A A 595-TPS54560BDDA |
| TPS54560BQDDAQ1 | ![]() |
开关稳压器 5A Step-Down DC-DC C onverter w/Eco-mode A 595-TPS54560BQDDARQ1 |
| TPS54560DDA | ![]() |
开关稳压器 60V Input 5 A SD DC- DC Cnvtr A 595-TPS5 A 595-TPS54560DDAR |
发布日期: 2013-04-05
| 更新日期: 2022-03-11


