Texas Instruments TPS546B26同步降压转换器
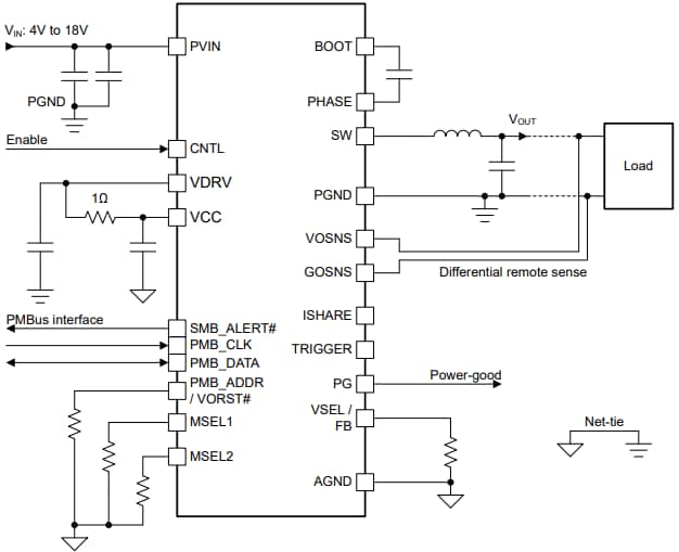
Texas Instruments TPS546B26同步降压转换器采用PMBus® 、遥测和D-CAP4控制拓扑结构,可实现快速瞬时响应。PMBus配置所有可编程参数,并将其存储在NVM中作为新的默认值,以最大限度地减少外部元件数量。TPS546B26降压转换器的输入电压范围为4V至18V,无外部偏置,输入电压范围为2.7V至18V(带外部偏置)。该转换器支持25A单相、400kHz至2MHz工作频率范围、0.4V至5.5V输出电压范围以及0.5ms至16ms可编程软启动时间。TPS546B26降压转换器是无铅器件,完全符合RoHS指令。典型应用包括服务器和云计算POL、硬件加速器和网络接口卡。TPS546B26支持通过VDRV和VCC引脚以5V外部电源对内部5V LDO进行过驱动。这有助于提高效率、降低功耗以及在较低输入电压下启动。引脚搭接选项包括DCM或FCCM、过流限制、故障响应、内部或外部反馈电阻器、输出电压选择或范围、切换频率和补偿。
特性
- 输入电压:4V至18V,无外部偏置
- 输入电压:2.7V至18V(带外部偏置)
- 输出电压:0.4 V至5.5 V
- 支持25A单相
- Rdson_HS = 2.6mΩ,Rdson_LS = 1mΩ
- 工作频率为400kHz至2MHz(通过引脚搭接实现四种分立设置,通过PMBus®进行其他设置)
- PMBus可编程:
- 符合1.5版标准,具有密钥安全特性
- 输入电压、输出电压、输出电流和温度遥测
- 可编程过流、过压、欠压和过热保护
- 扩展写保护特性
- 非易失性存储器,用于存储配置设置
- 两种输出电压编程方法:
- 内部电阻分压器(分立设置),通过引脚搭接选择启动电压
- 外部电阻分压器(连续设置),通过VBOOT选择启动电压
- 精密电压基准和差分远程检测,实现高输出精度:
- 0°C至85°C结温时,+/- 0.5% DAC精度
- -40°C至125°C结温时,+/- 1% VOUT 容差
- 仅限单相可选FCCM/DCM
- 通过引脚搭接在无需PMBus通信的情况下启动
- 支持安全启动,进入预偏置输出
- 可编程软启动时间:0.5ms至16ms
- D-CAP4控制拓扑,具有快速瞬态响应,支持所有陶瓷输出电容器
- 可编程内部环路补偿
- 可选逐周期谷值电流限制
- 开漏电源良好输出
应用
- 服务器和云计算POL
- 硬件加速器
- 网络接口卡
典型效率图
原理图
发布日期: 2025-01-24
| 更新日期: 2025-03-21
