Texas Instruments TPS546E25W同步降压式转换器
Texas Instruments TPS546E25W同步降压式转换器是一款50A器件,具有PmBus单相FCCM操作功能。此转换器是一款高集成度降压式转换器,采用D-CAP4控制拓扑结构,瞬时响应速度快。TPS546E25W降压转换器的可编程参数可以通过PmBus接口进行配置,并存储在非易失性存储器中作为新的默认值,以最大限度地减少外部元器件数量。具有1MHz时钟支持的PmBus接口为关键参数的配置和遥测提供了一个方便、标准化的数字接口。可将两、三、四个TPS546E25W器件互连,在单输出上提供高达50A的电流。TPS546E25W转换器支持通过VDRV和VCC引脚引入外部5V电源,以覆盖其内部4.5V LDO。该降压式转换器是一款无铅器件,符合RoHS标准,无任何豁免项。TPS546E25W适用于服务器和云计算POL、硬件加速器和网络接口卡(NIC)。特性
- 输入电压为2.7V至18V,带外部偏置
- 输入电压为4V至18V,不带外部偏置
- 输出电压范围:0.4 V至5.5 V
- 支持50 A单相(默认禁用堆叠功能)
- Rdson_HS=2.6mΩ、Rdson_LS=1mΩ
- 工作频率范围:400kHz至2MHz(通过引脚搭接实现四种离散设置、通过PmBus®实现其他设置)
- 可编程PMBus:
- 修订版1.5符合PASSKEY安全功能
- 输入电压、输出电压、输出电流与温度遥测
- 可编程过流、过压、欠压与过热保护
- 包括堆叠配置中的单命令写入功能
- 扩展写保护特性
- 非易失性存储器,用于存储配置设置
- 两种输出电压编程方法:
- 内部电阻分压器(分立设置),通过引脚搭接选择启动电压
- 外部电阻分压器(连续设置),通过VBOOT选择启动电压
- 精密电压基准和差分远程感应器可实现高输出精度:
- 结温=0°C至85°C时,DAC精度为±0.5%
- 结温=-40°C至125°C时,VOUT容差为±0.85%
- 仅单相可选择FCCM/DCM
- 通过引脚搭接在无需PMBus通信的情况下启动
- 安全启动至预偏置输出
- 可编程软启动时间为0.5ms至16ms
- D-CAP4控制拓扑结构具有快速瞬时响应,支持所有陶瓷输出电容器
- 可编程内部回路补偿
- 可选逐周期谷值电流限制
- 开漏电源良好输出
应用
- 服务器和云计算POL
- 硬件加速器
- 网络接口卡 (NIC)
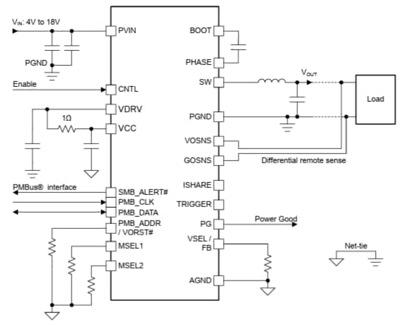
选择外部反馈时的框图
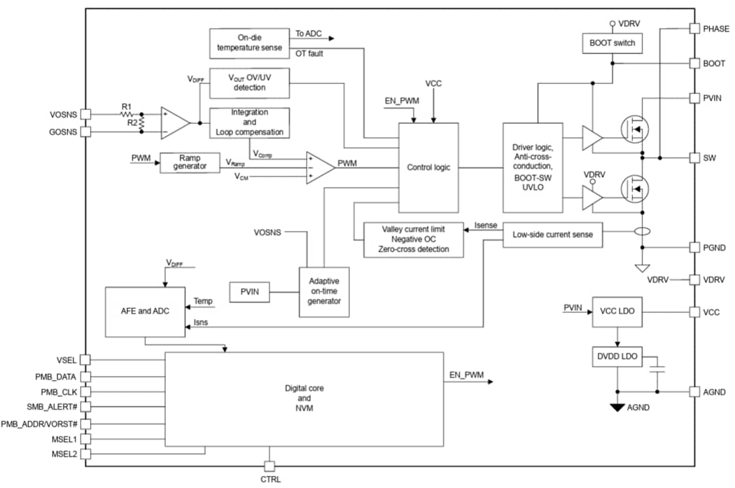
原理图
发布日期: 2025-09-23
| 更新日期: 2025-10-29
