TPS548B27器件具有差分远程检测、高性能集成MOSFET,在整个工作结温范围内具有精确的±1%、0.6V基准。该器件还具有快速负载瞬态响应、精确负载/线路调节、跳跃模式或FCCM操作以及可编程软启动等特性。Texas Instruments TPS548B27是一款无铅器件。它完全符合RoHS指令,无豁免。
特性
- 输入电压范围:4V至16V,电流高达20A,无外部偏置
- 输入电压范围:2.7V至16V,电流高达20A,外部偏置范围为3.13V至3.6V
- 输出电压范围:0.6V至5.5V
- 集成7.7mΩ和2.4mΩ MOSFET,支持20A连续输出电流
- D-CAP3™控制模式,具有超快负载阶跃响应
- 支持陶瓷输出电容器
- 差分远程检测,0.6V±1% VREF(–40°C至+125°C结温)
- 自动跳跃Eco-mode,用于提高轻负载效率
- 可编程电流限制,带RTRIP
- 引脚可选开关频率(600kHz、800kHz、1MHz)
- 差分远程检测,实现高输出精度
- 可编程软启动时间
- 外部基准输入,用于跟踪
- 预偏置启动功能
- 开漏电源良好输出
- OC、UV和OV故障断续模式
- 4mm×3mm、19引脚VQFN-FCRLF封装
- 完全符合RoHS指令,无豁免
应用
- 机架式服务器和刀片服务器
- 硬件加速器和附加卡
- 数据中心交换机
- 工业电脑
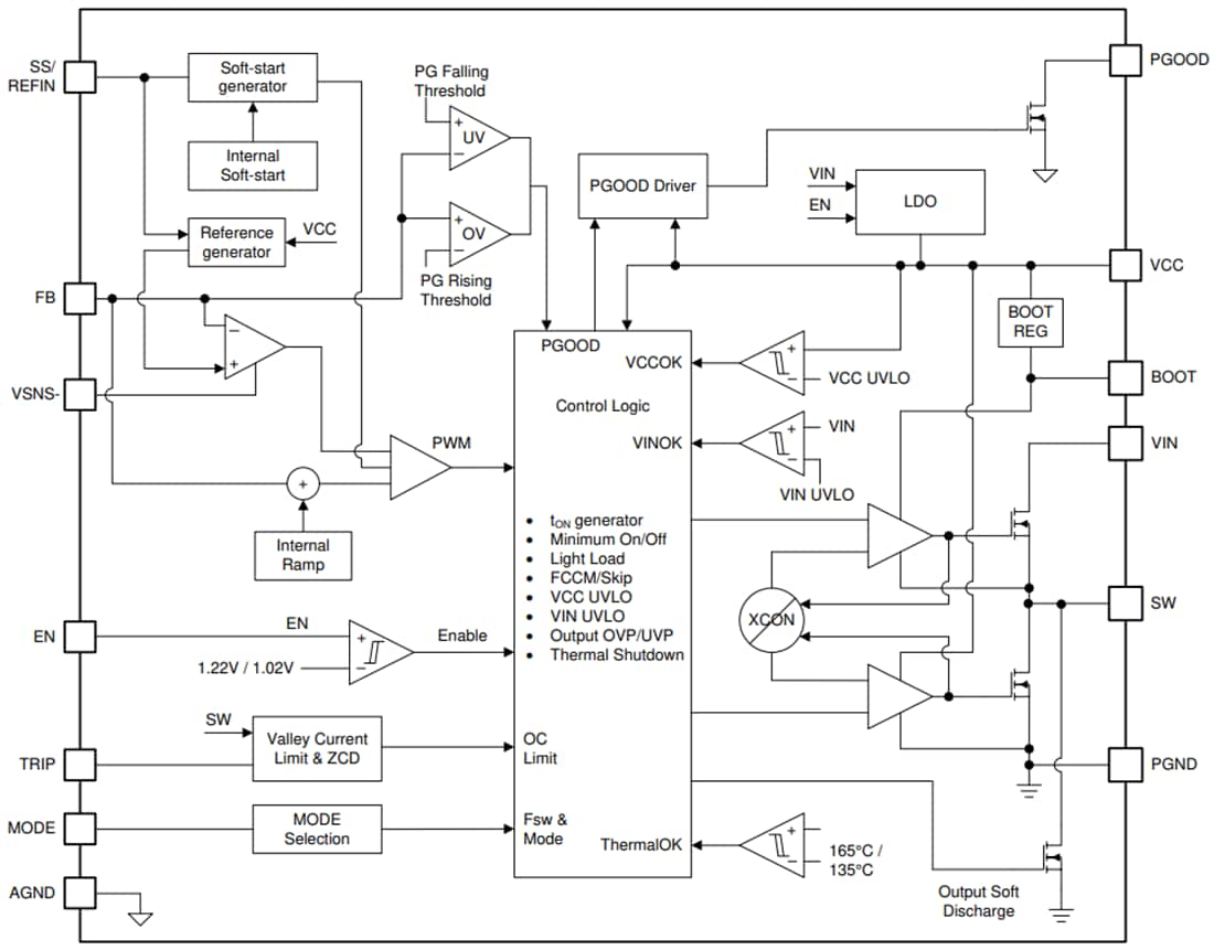
功能框图
发布日期: 2021-08-16
| 更新日期: 2022-03-11

