TI TPS54JB20同步降压转换器具有差分远程检测、高性能集成MOSFET以及在整个工作结温范围内精确的±1%、0.9V基准电压。此外,这些转换器还具有快速负载瞬态响应、精确的负载和线路调节、跳过模式或FCCM操作以及可编程软启动功能。
TPS54JB20同步降压转换器为无铅产品,采用21引脚VQFN-HR 4mm × 3mm封装,完全符合RoHS指令,无豁免。
特性
- 输入电压范围:4V至16V,电流高达20A,无外部偏置
- 2.7V至16V输入范围,外部偏置范围为3.13V至3.6V时,电流高达20A。
- 输出电压范围:0.9 V至5.5 V
- 集成7.7 mΩ和2.4 mΩ MOSFET,支持20 A连续输出电流
- D-CAP3™,具有超快负载阶跃响应
- 支持陶瓷输出电容器
- 差分远程检测,VREF 为0.9V (±1%),结温为-40°C至+125°C
- 自动跳跃Eco-mode™,用于提高轻负载效率
- 可编程电流限制,带RTRIP
- 引脚可选开关频率为600kHz 、800kHz或1MHz
- 差分远程检测,实现高输出精度
- 可编程软启动时间
- 外部基准输入,用于跟踪
- 预偏置启动功能
- 开漏电源良好输出
- OC、UV和OV故障闭锁
- 4mm × 3mm、21引脚QFN封装
- 引脚兼容12A TPS54JA20
- 完全符合RoHS指令,无豁免
应用
- 机架式服务器和刀片服务器
- 硬件加速器和附加卡
- 数据中心交换机
- 工业PC
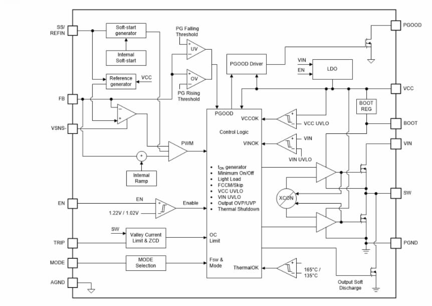
框图
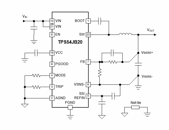
简化示意图
发布日期: 2020-12-22
| 更新日期: 2024-10-24

