Texas Instruments TPS552872/TPS552872-Q1降压-升压转换器
Texas Instruments TPS552872/TPS552872-Q1全集成降压-升压式转换器经过优化,可将电池电压适配器电压转换为电源轨。TPS552872/TPS552872-Q1集成了四个MOSFET开关,可为各种应用提供紧凑型解决方案。TPS552872/TPS552872-Q1的输入电压高达36V。在升压模式下,输入电压为12V时,TPS552872/TPS552872-Q1可提供30W的输出功率。它能够在25W输入电压下提供9V电流。TPS552872/TPS552872-Q1采用平均电流模式控制方案。开关频率可通过外部电阻器在200kHz至2.2MHz之间进行编程,并且可与外部时钟同步。TPS552872/TPS552872-Q1还提供可选的扩频,最大限度地降低EMI峰值。TPS552872/TPS552872-Q1具有输出过压保护、平均电感电流限制、逐周期峰值电流限制和输出短路保护等特性。TPS552872/TPS552872-Q1还提供可选输出电流限制和断续模式保护,可在持续过载情况下确保安全运行。
Texas Instruments TPS552872/TPS552872-Q1可以使用具有高开关频率的小型电感器和小型电容器。此器件采用3.0mm × 5.0mm QFN封装。TPS552872-Q1器件符合汽车应用类AEC-Q100标准。
特性
- 宽输入和输出电压范围
- 宽输入电压范围:3.0V至36V
- 可编程输出电压范围:0.8V至22V
- 参考电压精度:±1%
- 可调输出电压补偿,用于电缆电压降
- 精确输出电流监控:±5%
- 在整个负载范围内具有高效率
- 效率:96.7%(在VIN = 12V、VOUT = 20V和IOUT = 1.5A时)
- 效率:98.3%(在VIN = 12V、VOUT = 12V和IOUT = 2A时)
- 轻负载时可编程PFM和FPWM模式
- 避免频率干扰和串扰
- 可选时钟同步
- 可编程开关频率:200kHz至2.2MHz
- EMI抑制
- 可选可编程扩频
- 无引线封装
- 丰富的保护特性
- 输出过压保护
- 断续模式,用于输出短路保护
- 热关断保护
- 4A平均电感电流限制
- 较小的解决方案尺寸
- 最大开关频率:高达2.2MHz
- 3.0mm × 5.0mm HotRod™ QFN封装
应用
- 高级驾驶辅助系统(ADAS)
- 无线充电器
- 汽车信息娱乐和仪表板
- 汽车尾灯
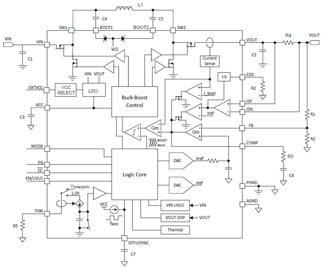
功能框图
发布日期: 2024-01-03
| 更新日期: 2025-05-15
