Texas Instruments TPS55288/TPS55288-Q1降压-升压转换器
Texas Instruments TPS55288/TPS55288-Q1同步四开关降压-升压转换器可在输入电压、高于或低于输入电压时调节输出电压。TPS55288可在2.7V至36V宽输入电压范围内工作,并能输出0.8V至22V电压,以支持各种应用。TPS55288/TPS55288-Q1集成了两个升压支脚的16 A MOSFET,以平衡解决方案尺寸和效率。TPS55288通过I2C接口提供可编程输出电压和输出电流限制,完全符合USB PD规范。TPS55288/TPS55288-Q1能够在100 W输入电压下提供12 V功率。Texas Instruments TPS55288/TPS55288-Q1采用平均电流模式控制方案。开关频率可通过外部电阻器在200kHz至2.2MHz范围内编程设定,并可以同步至外部时钟。TPS55288/TPS55288-Q1还提供可选的扩频,最大限度地降低EMI峰值。TPS55288/TPS55288-Q1提供输出过压保护、平均电感电流限制、逐周期峰值电流限制和输出短路保护。TPS55288/TPS55288-Q1还可在持续过载条件下通过可选的输出电流限制和打嗝模式保护功能确保安全运行。TPS55288/TPS55288-Q1可以在高开关频率下使用小型电感和小型电容。它采用4.0 mm × 3.5 mm QFN封装。TPS55288-Q1器件通过了AEC-Q100汽车应用认证。
特性
- 可编程电源 (PPS) 支持USB供电 (USB PD)
- 宽输入电压范围:2.7V至36V
- 0.8V至22V,步进可编程输出电压范围为20mV
- 参考电压精度:±1%
- 可调输出电压补偿,用于电缆电压降
- 可编程输出电流限制:高达6.35A(50mA步进)
- 精确输出电流监控:±5%
- I2C接口
- 在整个负载范围内具有高效率
- 在VIN =12V、VOUT =20V和IOUT =3A时的效率为97%。
- 轻负载时可编程PFM和FPWM模式
- 避免频率干扰和串扰
- 可选时钟同步
- 可编程开关频率:200kHz至2.2MHz
- EMI抑制
- 可选可编程扩频
- 无引线封装
- 丰富的保护特性
- 输出过压保护
- 断续模式,用于输出短路保护
- 热关断保护
- 可编程平均电感器电流限制:高达16A
- 小尺寸解决方案
- 最大开关频率:高达2.2MHz
- 4.0mm × 3.5mm Hotrod™ QFN封装
- 固定软启动时间:4ms
应用
- USB PD
- 扩展坞
- 工业电脑
- 移动电源
- 监控器
- 无线充电器
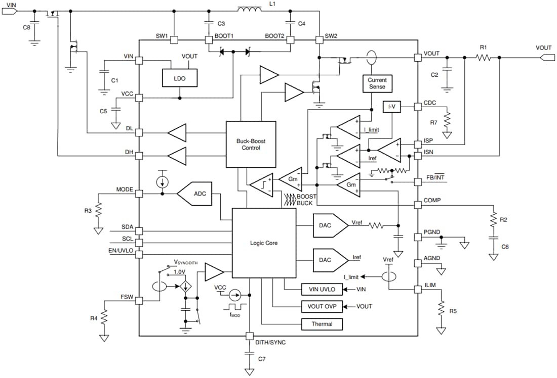
功能框图
发布日期: 2020-09-28
| 更新日期: 2024-09-10
