Texas Instruments TPS55289/TPS55289-Q1 8 A降压-升压转换器
Texas Instruments TPS55289/TPS55289-Q1 8A降压-升压转换器是一款同步降压-升压转换器,经过优化,可将适配器或电池电压转换为电源轨。TPS55289集成了四个MOSFET开关,为USB供电 (USB PD) 应用提供了紧凑的解决方案。Texas Instruments TPS55289/TPS55289-Q1具有高达30 V的输入电压能力。输出电压可通过I2C接口以10mV步长在0.8V到22V范围内进行编程。在升压模式下工作时,该器件可通过12V输入电压提供60W的功率。它能够通过9V输入电压提供45W的功率。TPS55289-Q1器件通过了AEC-Q100认证,适合汽车应用。特性
- 可编程电源 (PPS) 支持USB供电 (USB PD)
- 3.0V至30V宽输入电压范围
- 0.8V至22V,步进可编程输出电压范围为10mV
- 参考电压精度:±1%
- 可调输出电压补偿,用于电缆电压降
- 可编程输出电流限制:高达6.35A(50mA步进)
- 精确输出电流监控:±5%
- I2C接口
- 在整个负载范围内效率高
- VIN = 12V,VOUT = 20V,IOUT = 3A时效率为96%
- 轻负载时可编程PFM和FPWM模式
- 避免频率干扰和串扰
- 可选时钟同步
- 可编程开关频率:200kHz至2.2MHz
- EMI抑制
- 可选可编程扩频
- 无引线封装
- 丰富的保护特性
- 输出过压保护
- 断续模式,用于输出短路保护
- 热关断保护
- 平均电感器电流限制:8A
- 小尺寸解决方案
- 最大开关频率:高达2.2MHz
- 3.0mm × 5.0mm HotRod™ QFN封装
应用
- 无线充电器
- USB PD
- 扩展坞
- 工业电脑
- 移动电源
- 监控器
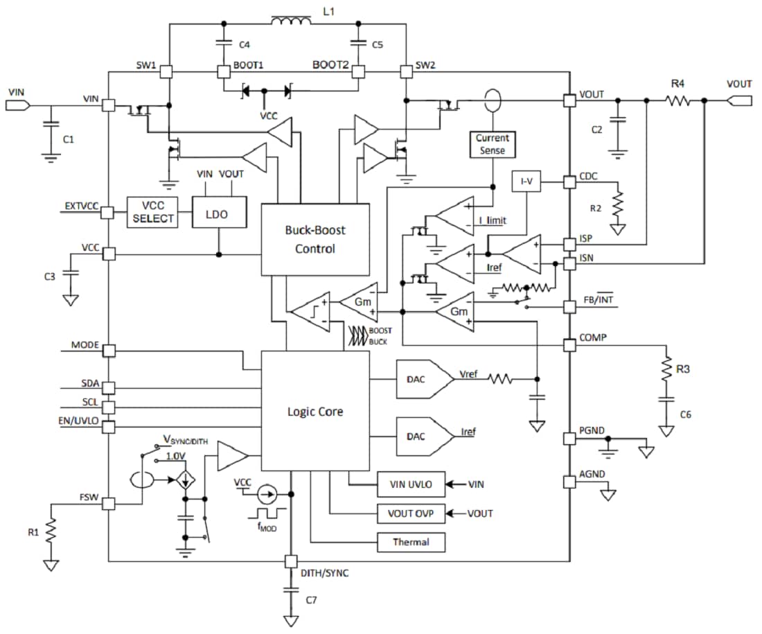
功能框图
发布日期: 2022-10-26
| 更新日期: 2024-03-11
