Texas Instruments TPS552892/TPS552892-Q1降压-升压转换器
Texas Instruments TPS552892/TPS552892-Q1同步降压-升压转换器优化用于将电池或适配器电压转换为电源轨电压。TPS552892/TPS552892-Q1集成了四个MOSFET开关,为各种应用提供紧凑型解决方案。TPS552892/TPS552892-Q1具有高达36V输入电压能力。TPS552892/TPS552892-Q1在升压模式下工作时,可由12V输入提供60W功率。它能够在9V输入电压下提供45W功率。TPS552892/TPS552892-Q1采用平均电流模式控制方案。开关频率可通过外部电阻器在200kHz至2.2MHz范围内编程设定,并可以同步至外部时钟。TPS552892/TPS552892-Q1还提供可选的扩频,最大限度地降低EMI峰值。TPS552892/TPS552892-Q1具有输出过压保护、平均电感电流限制、逐周期峰值电流限制和输出短路保护等特性。TPS552892/TPS552892-Q1还可在持续过载条件下通过可选的输出电流限制和断续模式保护确保安全运行。TPS552892/TPS552892-Q1可使用小型电感器和小型电容器,具有高开关频率。TPS552892/TPS552892-Q1采用3.0mm × 5.0mm QFN封装。Texas Instruments TPS552892-Q1器件符合汽车应用类AEC-Q100认证。
特性
- 宽输入和输出电压范围
- 宽输入电压范围:3.0V至36V
- 可编程输出电压范围:0.8V至22V
- 参考电压精度:±1%
- 可调输出电压补偿,用于电缆电压降
- 精确输出电流监控:±5%
- 在整个负载范围内具有高效率
- VIN =12V、VOUT =20V且IOUT =3A时,效率为96%
- 轻负载时可编程PFM和FPWM模式
- 避免频率干扰和串扰
- 可选时钟同步
- 可编程开关频率:200kHz至2.2MHz
- EMI抑制
- 可选可编程扩频
- 无引线封装
- 丰富的保护特性
- 输出过压保护
- 断续模式,用于输出短路保护
- 热关断保护
- 平均电感器电流限制:8A
- 小尺寸解决方案
- 最大开关频率:高达2.2MHz
- 3.0mm × 5.0mm HotRod™ QFN封装
应用
- 扩展坞
- 工业PC
- 移动电源
- 监控器
- 无线充电器
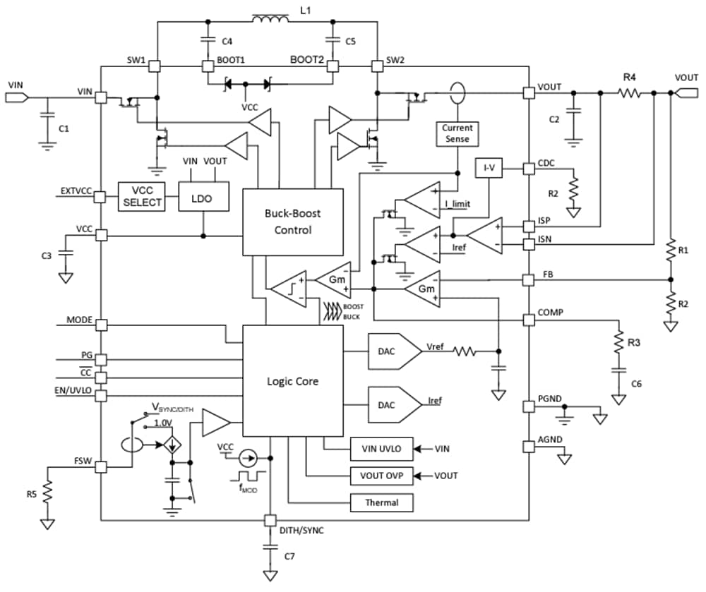
功能框图
发布日期: 2023-08-29
| 更新日期: 2023-09-22
