Texas Instruments TPS561243采用节能模式运行,在轻负载运行时保持高效率。TPS561246采用FCCM模式运行,在所有负载条件下都能保持相同的频率和较低的输出纹波。TPS56124x集成了完整的保护功能,包括过流保护 (OCP)、欠压锁定 (UVLO)、过热保护 (OTP) 和欠压保护 (UVP)。TPS56124x采用6引脚、1.6mm × 1.6mm SOT563 (DRL) 封装。额定结温范围为-40°C至125 °C。
特性
- 针对各种应用进行配置
- 输入电压范围:4.2 V至17 V
- 输出电压范围:0.6 V至7 V
- 0.6V基准电压
- 参考电压精度:±1.5%
- 100mΩ和55mΩ集成式FET
- TPS561243的低静态电流:110µA
- 开关频率:1280kHz
- 最大95%大占空比运行
- 固定软启动时间:1.4ms
- 使用方便,设计小巧
- 在轻载时,TPS561243采用节能模式,TPS561246采用FCCM模式
- 用于快速瞬态响应的D-CAP3™控制模式
- 支持带预偏置输出的启动
- 非锁存OT和UVLO保护
- 逐周期过流限制
- UV保护的断续模式
- 工作结温范围:-40°C至+125 °C
- 1.6 mm × 1.6 mm SOT-563封装
应用
- 无线局域网/Wi-Fi接入点
- 调制解调器(线缆/DSL/GFAST)
- 小型企业路由器
- 电表
- STV和DVR
- 电器
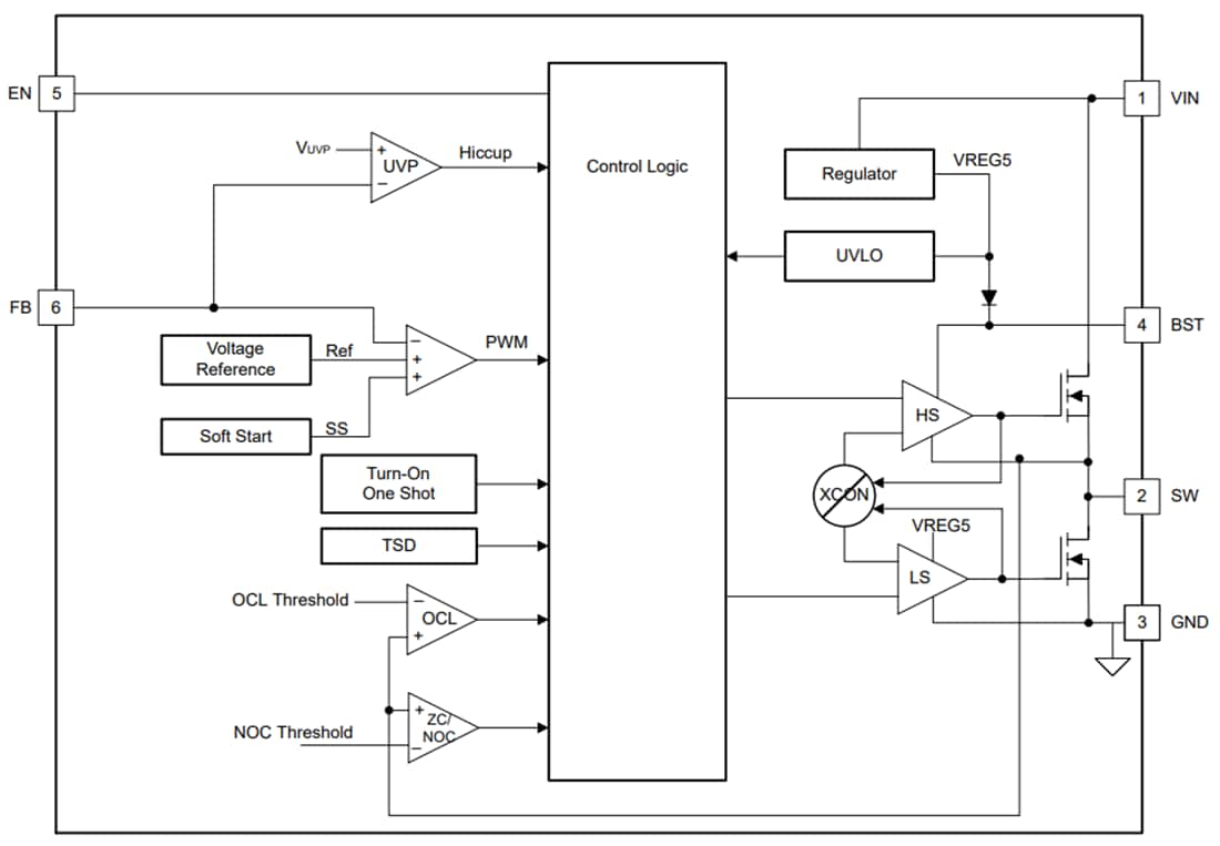
功能框图
发布日期: 2024-08-16
| 更新日期: 2024-08-23

