特性
- TPS562201和TPS562208 2A转换器,集成了140mΩ和84mΩ FET
- D-CAP2™模式控制,实现快速瞬态响应
- 输入电压范围:4.5V至17V
- 输出电压范围:0.76V至7V
- 脉冲跳跃模式 (TPS562201) 或连续电流模式 (TPS562208)
- 580kHz开关频率
- 低关断电流低于10µA
- 2%反馈电压精度 (25°C)
- 从预偏置输出电压启动
- 逐周期电流限制
- 断续模式过流保护
- 非锁存UVP和TSD保护
- 固定软启动:1.0ms
应用
- 数字电视电源
- 高分辨率Blu-rayTM光盘播放器
- 网络家庭终端
- 数字机顶盒 (STB)
- 视频监控
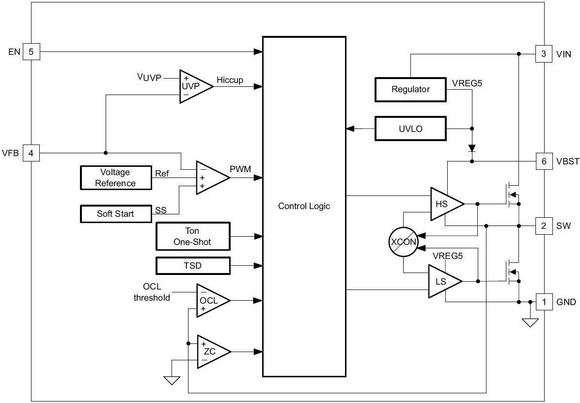
功能框图
发布日期: 2016-03-30
| 更新日期: 2022-03-11

