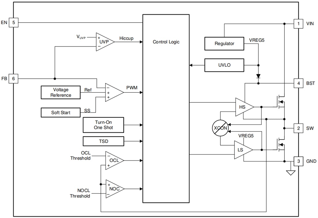
Texas Instruments TPS562207采用强制连续导通模式(FCCM),保持固定的开关频率,输出电压纹波非常小。TPS562207采用6引脚1.6mm × 1.6mm SOT563 (DRL) 封装,指定结温范围为–40°C至125°C。
特性
- 2A转换器,集成140mΩ和84mΩ FET
- D-CAP2™模式控制,实现快速瞬态响应
- 输入电压范围:4.3V至17V
- 输出电压范围:0.804V至7V
- 强制连续导通模式
- 580kHz开关频率
- 低关断电流:小于3µA
- 反馈电压精度:2% (25ºC)
- 支持预偏置功能
- 逐周期过流限制
- 断续模式过流保护
- 非锁存UVP和TSD保护
- 固定软启动:1.2ms
应用
- 数字电视电源
- 智能扬声器
- 有线网络
- 数字机顶盒 (STB)
- 监控
功能框图
发布日期: 2020-09-28
| 更新日期: 2024-08-28

