Texas Instruments TPS562203可在Eco-mode下运行,从而能在轻负载运行期间保持高效率。TPS562206在FCCM模式下运行,该模式可在所有负载条件下保持相同的频率和较低的输出纹波。该器件通过带断续功能的OCP、UVLO、OTP和UVP集成了全面保护。TPS56220x采用6引脚1.6mm × 1.6mm SOT-563 (DRL) 封装,额定结温范围为-40°C至125°C。
特性
- 配置用于各种应用
- 输入电压范围:4.2 V至17 V
- 输出电压范围:0.6 V至7 V
- 基准电压:0.6V
- 参考电压精度:±1.5%(25°C时)
- 参考电压精度:±2%(-40°C至125°C)
- 集成100 mΩ和55 mΩ FET
- TPS562203的低静态电流为110µA
- 开关频率:600kHz
- 大占空比运行:95%(最大值)
- 固定软启动时间:1.4ms
- 易于使用且设计小巧
- TPS562203在轻负载时采用Eco-mode模式
- TPS562206在轻负载时采用FCCM模式
- D-CAP3™控制模式,可提供快速瞬态响应
- 支持预偏置输出启动
- 非锁存OT和UVLO保护
- 逐周期过流限制
- UV保护的断续模式
- 工作结温范围:-40 °C至125 °C
- 1.6 mm × 1.6 mm SOT-563封装
应用
- TV
- 数字机顶盒 (STB)
- 楼宇自动化
- 宽带固定线路接入
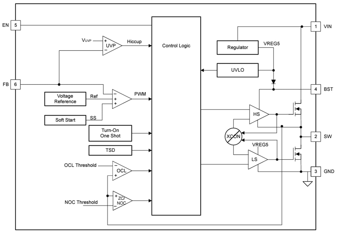
功能框图
发布日期: 2024-03-26
| 更新日期: 2025-02-19

