Texas Instruments TPS562242采用D-CAP3控制模式提供快速瞬态响应并支持低ESR输出电容器,无需外部补偿。该器件支持高达94%的占空比运行。TPS 562242在Eco-mode下运行,可在轻负载时保持高效率。该器件集成了全面的断续模式OVP、OCP、UVLO、OTP和UVP保护。该器件采用1.6mm × 1.6mm SOT-563封装。额定结温范围为-40°C至125°C。
特性
- 配置用于各种应用
- 输入电压范围:3V至17V
- 输出电压范围:0.8V至10V
- 基准电压:0.8V
- 参考精度:±1%(25°C时)
- 参考精度:±1.5%(–40°C至125°C时)
- 集成55.0mΩ和24.3mΩ MOSFET
- 100µA 低 静态电流
- 1.4MHz切换频率
- 以最大94%的高占空比运行
- 精密EN阈值电压
- 固定软启动时间:1.6ms(典型值)
- 解决方案尺寸小巧且易于使用
- 轻负载下采用Eco-mode
- 与TPS562202引脚对引脚兼容
- D-CAP3™控制模式
- 支持带预偏置输出的启动
- Non-latch 用于OV、OT和 UVLO 保护。
- UV保护的断续模式
- 逐周期OC保护
- 1.6mm × 1.6mm SOT-563封装
应用
- 电器、录像机
- 电视、STB和DVR
- WLAN、Wi-Fi®接入点、调制解调器(电缆、DSL、GFAST)、小型企业路由器
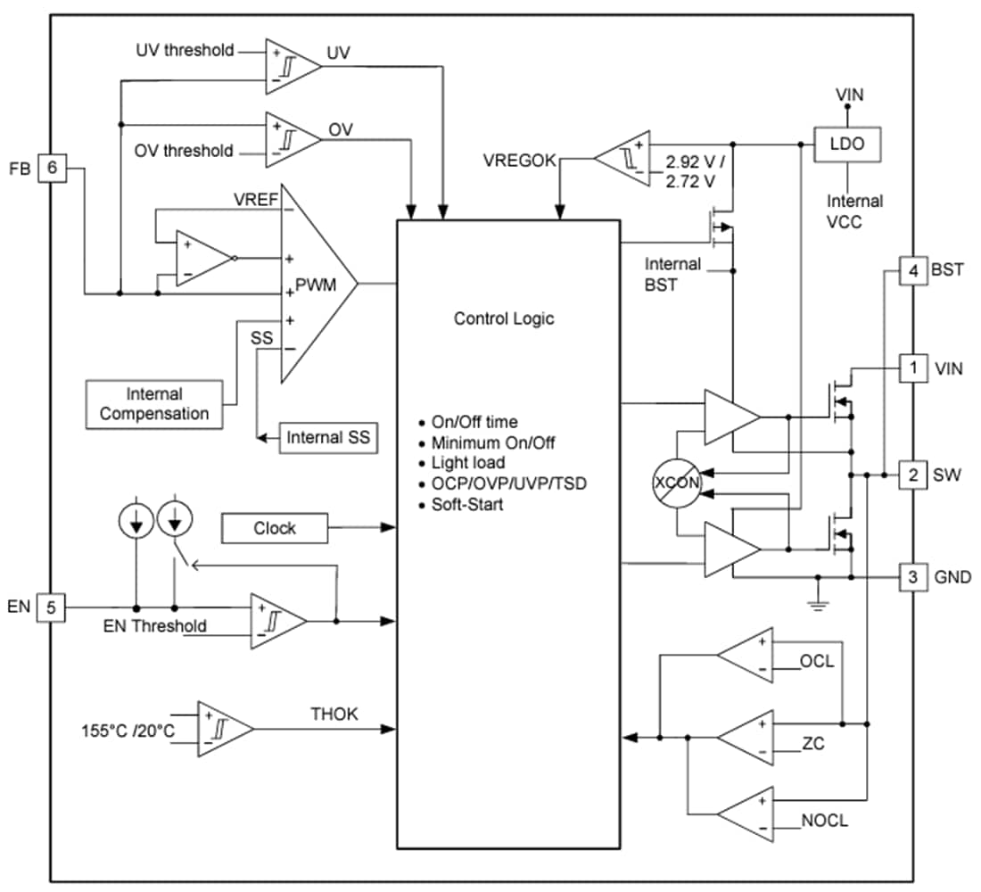
功能框图
发布日期: 2023-08-21
| 更新日期: 2023-08-24

