Texas Instruments TPS563202 3A同步降压转换器
Texas Instruments TPS563202 3A同步降压转换器是一款简单易用的转换器,采用SOT-563封装。该器件经过了优化,使得运行所需外部元件数量极少,并实现了低待机电流。这款开关模式电源 (SMPS) 器件采用D-CAP2模式控制,提供了快速瞬态响应。它还支持低等效串联电阻 (ESR) 输出电容器,如特种聚合物和超低ESR陶瓷电容器,且无需外部补偿元件。TPS563202在ECO模式下运行,在轻负载运行时保持了高效率。Texas Instruments TPS563202采用6引脚1.6mm × 1.6mm SOT563 (DRL) 封装,额定结温在 –40°C至+125°C的范围。特性
- 3 A转换器,集成95 mΩ和57 mΩ FET
- D-CAP2™模式控制,实现快速瞬态响应
- 输入电压范围:4.3V至17V
- 输出电压范围:0.806V至7V
- 轻负载时ECO模式
- 开关频率:580kHz(典型值)
- 低关断电流:小于3µA
- 反馈电压精度:2% (25ºC)
- 提供预偏置功能
- 逐周期过流限制
- 断续模式过流保护
- 非锁存UVP和TSD保护
- 固定软启动:1.2ms
应用
- 数字电视电源
- 智能扬声器
- 有线网络
- 数字机顶盒 (STB)
- 监控
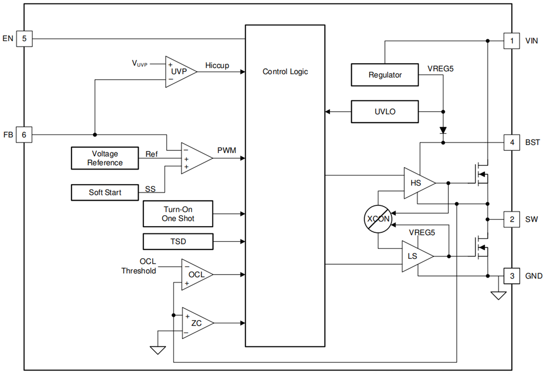
功能框图
发布日期: 2020-09-17
| 更新日期: 2024-08-21
