Texas Instruments TPS563207S 3A FCCM模式同步降压转换器
Texas Instruments TPS563207S 3A FCCM模式同步降压转换器经过优化,使用极少的外部元件即可运行。该开关模式电源 (SMPS) 器件采用D-CAP2模式控制,提供快速瞬态响应。它还支持低等效串联电阻 (ESR) 输出电容器(例如特种聚合物和超低ESR陶瓷电容器),无需外部补偿元件。Texas Instruments TPS563202S在FCCM模式下工作,即使在轻负载下也能保持小纹波。TPS563207S采用6引脚1.6mm × 1.6mm SOT563 (DRL) 封装,规定的结温范围为 –40°C至+125C°。特性
- 3 A转换器,集成95 mΩ和57 mΩ FET
- D-CAP2™模式控制,实现快速瞬态响应
- 输入电压范围:4.3V至17V
- 输出电压范围:0.806V至7V
- 连续电流模式(FCCM模式)
- 开关频率:580kHz(典型值)
- 低关断电流:小于3µA
- 反馈电压精度:1.5% (25°C)
- 提供预偏置功能
- 逐周期电流限制
- 断续模式过流保护
- 非锁存UVP和TSD保护
- 固定软启动:1.2ms
应用
- 数字机顶盒 (STB)
- SMPS电视电源
- 智能扬声器
- 有线网络
- 监控
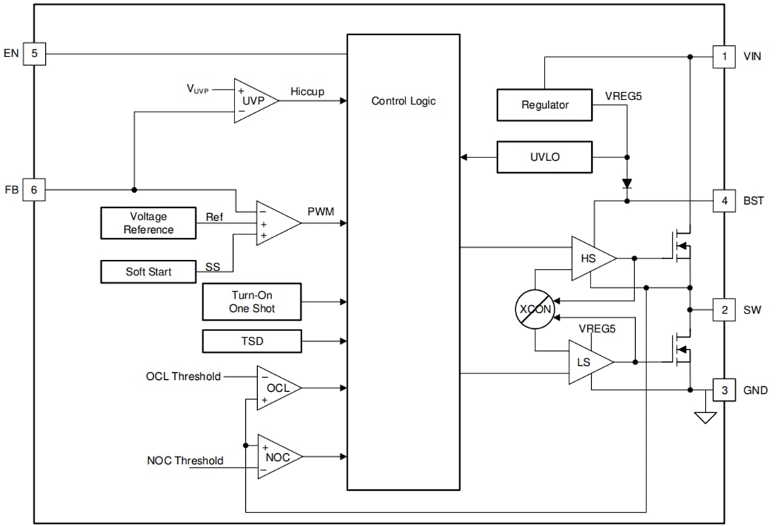
功能框图
发布日期: 2020-12-02
| 更新日期: 2024-10-08
